当前位置:网站首页>脉冲函数、阶跃函数和斜坡函数及脉冲响应
脉冲函数、阶跃函数和斜坡函数及脉冲响应
2022-07-17 16:25:00 【jk_101】
目录
脉冲函数、阶跃函数和斜坡函数
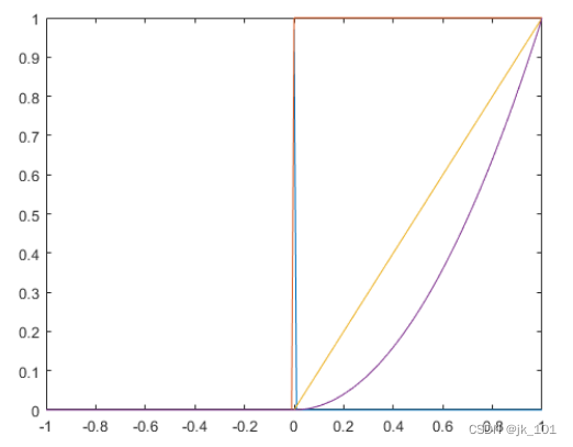
MATLAB 是一种编程语言,它可以处理各种各样的不同信号。以下是一些生成单位脉冲、单位阶跃、单位斜坡和单位抛物线的语句。
t = (-1:0.01:1)';
impulse = t==0;
unitstep = t>=0;
ramp = t.*unitstep;
quad = t.^2.*unitstep;所有这些序列都是从t继承形状的列向量。对这些序列进行绘图。
plot(t,[impulse unitstep ramp quad])如图所示:

生成并绘制周期为 0.5、幅值为 0.81 的方波。
sqwave = 0.81*square(4*pi*t);
plot(t,sqwave)如图所示:

脉冲响应
数字滤波器的脉冲响应是由单位脉冲序列产生的输出,定义为:

可以通过多种方式生成脉冲序列;其中一种简单的方式是
imp = [1; zeros(49,1)];
具有 b=1 和 a=[1−0.9] 的简单滤波器的脉冲响应是
,它呈指数衰减。
b = 1;
a = [1 -0.9];
h = filter(b,a,imp);
stem(0:49,h)如图所示:

显示脉冲响应的一种简单方式是使用滤波器可视化工具 fvtool。
fvtool(b,a)如图所示:

点击工具栏上的脉冲响应按钮 [↑],从菜单中选择分析 > 脉冲响应,或键入以下代码以获得单极点系统的指数衰减。
fvtool(b,a,'Analysis','impulse')如图所示:

边栏推荐
- MATLAB(4)函数及文件
- 编辑技巧篇
- Leetcode 150. Evaluation of inverse Polish expression
- WebGPU 会成为 WebGL 的杀手吗?
- Linux下MySQL的安装与使用
- Test whether the time-consuming of vector, list and set calling empty and size is constant
- Use native JS to realize the function of selecting all buttons, which is simple and clear
- C # from introduction to mastery Part II: C # basic grammar
- RMAN abnormal machine recovery error rman-06026 rman-06023
- C# .NET 云南农信国密签名(SM2)简要解析
猜你喜欢

C语言绘图示例-繁花图案

Valid bracket sequence of "Niuke | daily question"

Familiar with nestjs (beginner)

新一代云数据库的引领者---AWS

机器学习(上)吴恩达

How to apply applet container technology to develop hybrid app

Scrapy关键词 爬虫的简单实现(以新华网和人民网为例)

NPC, Microsoft, etc. proposed inclusivefl: inclusive federal learning on heterogeneous devices

第四天作业

Simple implementation of scrapy keyword crawler (take Xinhuanet and people's network as examples)
随机推荐
hcip第四天笔记
2022安全员-C证上岗证题目及答案
OpenCV基于DLCO描述子匹配
psd.js 解析PSD文件
getchar()
Leetcode 20. 有效的括号
Travail du quatrième jour
Core base station_ The error "no gateways configured" is reported when starting the CPA file
HCIP (7)
PyTorch版:集成注意力和MobileNet的YOLOv4
Notes on the fifth day
MGRE 环境下配置OSPF实验
Mysql-1366 - Incorrect string value: ‘\xE5\xBC\xA0\xE4\xB8\x89‘ for column ‘userName‘ at row 1
OpenCV 教程 03: 如何跟踪视频中的某一对象
MySQL learning notes - paging - table creation - data type
Application of semi supervised learning in malware traffic detection
微机原理与技术接口 实验五 基本IO操作温度控制实验
MySQL learning notes - constraints
Leetcode 150. 逆波兰表达式求值
C语言绘图示例-繁花图案