当前位置:网站首页>基于单片机的蓝牙电子秤系统设计(#0493)
基于单片机的蓝牙电子秤系统设计(#0493)
2022-07-16 05:11:00 【电子开发圈】
功能描述
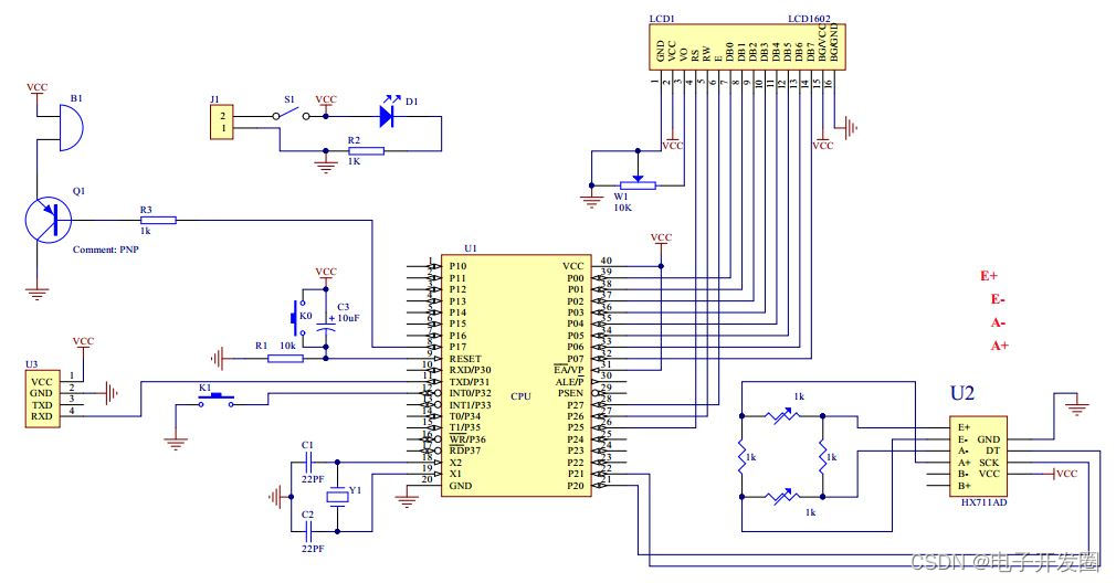
1、采用51/52单片机(通用)作为主控芯片;
2、采用LCD602液晶实时显示重量;
3、采用HX711称重专用芯片;
4、称重量程:0-5000g,实际重量高于量程,蜂鸣器报警、屏幕显示ERROR;
5、采用HC-05蓝牙模块,可将重量实时上传到手机蓝牙app;
电路设计
采用Altium Designer作为电路设计工具。Altium Designer通过把原理图设计、PCB绘制编辑、拓扑逻辑自动布线、信号完整性分析和设计输出等技术的完美融合,为设计者提供了全新的设计解决方案,使设计者可以轻松进行设计,熟练使用这一软件必将使电路设计的质量和效率大大提高。

单片机管脚说明:
P0端口(P0.0-P0.7):P0口为一个8位漏极开路双向I/O口,每个引脚可吸收8TTL门电流。当P1口的管脚第一次写1时,被定义为高阻输入。P0能够用于外部程序数据存储器,它可以被定义为数据/地址的第八位。在FIASH编程时,P0 口作为原码输入口,当FIASH进行校验时,P0输出原码,此时P0外部必须被拉高。
P1端口(P1.0-P1.7):P1口是一个内部提供上拉电阻的8位双向I/O口,P1口缓冲器能接收输出4TTL门电流。P1口管脚写入1后,被内部上拉为高电平,可用作输入,P1口被外部下拉为低电平时,将输出电流,这是由于内部上拉的缘故。在FLASH编程和校验时,P1口作为第八位地址接收。
P2端口(P2.0-P2.7):P2口为一个内部上拉电阻的8位双向I/O口,P2口缓冲器可接收,输出4个TTL门电流,当P2口被写“1”时,其管脚被内部上拉电阻拉高,且作为输入。并因此作为输入时,P2口的管脚被外部拉低,将输出电流。这是由于内部上拉的缘故。P2口,用于外部程序存储器或16位地址外部数据存储器进行存取时,P2口输出地址的高八位。在给出地址“1”时,它利用内部上拉优势,当对外部八位地址数据存储器进行读写时,P2口输出其特殊功能寄存器的内容。P2口在FLASH编程和校验时接收高八位地址信号和控制信号。
P3端口(P3.0-P3.7):P3口管脚是一个带有内部上拉电阻的8位的双向I/O端口,可接收输出4个TTL门电流。当P3口写入“1”后,它们被内部上拉为高电平,并用作输入。作为输入端时,由于外部下拉为低电平,P3口将输出电流(ILL)。P3口同时为闪烁编程和编程校验接收一些控制信号。
仿真设计
采用Proteus作为仿真设计工具。Proteus是一款著名的EDA工具(仿真软件),从原理图布图、代码调试到单片机与外围电路协同仿真,一键切换到PCB设计,真正实现了从概念到产品的完整设计。

主程序设计
void main()
{
Uart_Init();
Init_LCD1602();
LCD1602_write_com(0x80);
LCD1602_write_word("Welcome to use!");
Delay_ms(1000); //延时,等待传感器稳定
Get_Maopi(); //称毛皮重量
while(1)
{
EA = 0;
Get_Weight(); //称重
EA = 1;
Scan_Key();
//显示当前重量
if( Flag_ERROR == 1)
{
LCD1602_write_com(0x80+0x40);
LCD1602_write_word("ERROR ");
beep=0;
}
else
{
beep=1;
Send_ASCII(0x82);
Send_ASCII(0x4);
Send_ASCII(Weight_Shiwu >> 8);
Send_ASCII(Weight_Shiwu);
LCD1602_write_com(0x80+0x40);
LCD1602_write_data(Weight_Shiwu/1000 + 0X30);
LCD1602_write_data(Weight_Shiwu%1000/100 + 0X30);
LCD1602_write_data(Weight_Shiwu%100/10 + 0X30);
LCD1602_write_data(Weight_Shiwu%10 + 0X30);
LCD1602_write_word(" g");
}
}
}源文件获取
关注公众号-电子开发圈,首页发送 “电子秤” 获取;
边栏推荐
- Tomato Learning Notes - vscode configuration makefile (Using task.jason and launch.jason)
- Signal函数大全:
- Docker installs redis cluster
- ES 面试题总结 ---->第六章节
- Huawei cloud stack opens its framework to the south to help ecological partners enter the cloud efficiently
- Chinese garbled code in kettle version 8.2
- 力扣(977和189)
- Basic use of Anaconda
- Clear the temporary table and check the memory occupied by the temporary table
- MySQL的DML(數據操縱語言)
猜你喜欢

自定义MVC

Customize MVC

单自由度系统的随机振动计算与仿真验证
![[download vscode quickly]](/img/73/305fb0e6a2c32e40f52eb344810498.png)
[download vscode quickly]

Libevent Library Learning (2)

认识多银行资金系统(二)---------今日首页

Chinese garbled code in kettle version 8.2

ARM64银河麒麟桌面系统V10(SP1) markdown编辑器 retext 顶替Typora
![[leetcode brush questions]](/img/f7/0e0714ddad1d6b2420ea38882891db.png)
[leetcode brush questions]

Wechat applet training | Chinese dictation tool based on cloud database
随机推荐
Arm64 Galaxy Kirin desktop system V10 (SP1) markdown editor retext replaces typora
[atlas quick start]
汇编基础-CTF
DOM operation of JS -- operation document tree
[image recognition based on yolov5]
自定义MVC
ES2022 Array. at( )
Have you used useeffect and uselayouteffect
认识多银行资金系统(二)---------今日首页
MySQL的DML(數據操縱語言)
Diagram / genealogy
合宙Air820ug昇級固件要點
Basic use of Anaconda
Anaconda的基本使用
Simulation volume leetcode [general] 1765 The highest point in the map
函数关系简
MySQL query data
Points clés pour la mise à niveau du firmware d'aegnus air820ug
8、某网络拓扑如图所示,路由器R1通过接口E1、E2分别连接局域网1、局域网2,通过接口L0连接路由器R2,并通过路由器R2连接域名服务器与互联网。R1的L0接口的IP地址是202.118.2.1/2
单自由度系统的随机振动计算与仿真验证