当前位置:网站首页>Meituan's one-sided experience and detailed answers
Meituan's one-sided experience and detailed answers
2022-07-18 07:31:00 【Java misty rain】
List of articles
1. Self introduction.
2.Spring AOP Underlying principle
3.HashMap The underlying data structure , How to expand ?
4.ConcurrentHashMap How to achieve thread safety ?size() Is the method locked ? How to achieve it ?
5. Thread pool parameters
6. How to set the thread pool size
7.IO Concentrated =Ncpu*2 How to calculate
8.synchronized Lock optimization
Lock upgrade
Biased locking
Lightweight lock
spinlocks
9. Common garbage collector
10.G1 What are the characteristics of
11.MySQL Transaction isolation level
12. What problems does repeatable reading solve
13. Dirty reading It can't be read repeatedly Fantasy reading
14. Clustered index Nonclustered indexes
15. Slow query optimization , What optimizations will be considered
16. Cache penetration Cache breakdown Cache avalanche And the solution
17. Binary search tree K Small elements
18. ask
1. Self introduction.
................................................................................................................
2.Spring AOP Underlying principle
As Spring One of the two core ideas AOP It is also a high-frequency interview question
AOP:Aspect Oriented Programming( Section oriented programming ), and AOP A more similar word is OOP,OOP It's object-oriented programming , and AOP It's based on OOP A design idea based on . and SpringAOP It's about achieving AOP The mainstream framework of thought
** Application scenarios :**SpringAOP It is mainly used to deal with crosscutting concerns of various modules , Like logs 、 Authority control, etc .
**SpringAOP Thought :**SpringAOP The underlying implementation principle of is mainly Agent Mode , Create a proxy object for the original target object , And without changing the original object code , By proxy object , Call the enhanced method , Enhance the original business .
AOP The agent of is divided into dynamic agent and static agent ,SpringAOP Is implemented using dynamic proxy AOP,AspectJ Is implemented using static proxy AOP.
SpringAOP Dynamic agents in are divided into JDK A dynamic proxy and CGLIB A dynamic proxy .
JDK A dynamic proxy
**JDK Principle of dynamic agent :** be based on Java The reflection mechanism of , There must be an interface to use this method to generate proxy objects .
JDK Dynamic proxy mainly involves two classes
java.lang.reflect.Proxyandjava.lang.reflect.InvocationHandler. The main methods of these two classes are as follows :java.lang.reflect.Proxy:java.lang.reflect.InvocationHandler:Limited space , I will not introduce you , The general flow is as follows :
Realization
InvocationHandlerInterface creation method callerBy providing Proxy Class specified
ClassLoaderObjects and a groupinterfaceCreate a dynamic agentGet the constructor of the dynamic proxy class through reflection , The parameter type is the interface type of the calling processor
Creating a dynamic proxy class instance through a constructor , Call handler object as parameter passed in during construction
Object invoke(Object proxy, Method method, Object[] args)This method mainly defines the code executed when the proxy object invokes the method .static InvocationHandler getInvocationHandler(Object proxy), This method is used to get the call handler associated with the specified proxy objectstatic Class<?> getProxyClass(ClassLoader loader, Class<?>... interfaces), This method is mainly used to return the proxy class of the specified interfacestatic boolean isProxyClass(Class<?> cl), This method is mainly used to return cl Is it a proxy classstatic Object newProxyInstance(ClassLoader loader, Class<?>[] interfaces, InvocationHandler h)This method is mainly used to construct an instance of the proxy class that implements the specified interface , All methods will call the given processor objectinvoke()Method
CGLib Principle of dynamic agent : utilize ASM Open source package , For the proxy object class class File load in , By modifying its bytecode generation subclass to handle .
SpringAOP When to use JDK A dynamic proxy , When to use CGLiB A dynamic proxy ?
When Bean When implementing the interface , Use JDK A dynamic proxy .
When Bean When the interface is not implemented , Use CGlib A dynamic proxy
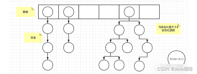
3.HashMap The underlying data structure , How to expand ?
Very high frequency interview questions
Underlying data structure :
JDK1.7 The underlying data structure ( Array + Linked list )


JDK1.8 The underlying data structure ( Array + Linked list )

Expansion mechanism :
The initial value is 16, The load factor is 0.75, The threshold is the load factor * Capacity
resize()The method is inhashmapWhen the key value pair in is greater than the threshold value or initialization , Just callresize()Methods to expand capacity .Every expansion , Twice as much capacity as before
There is a judgment when expanding the capacity
e.hash & oldCapIs it zero , Which is the same thing as hash Value over array length , If it is equal to the 0, Then the position remains the same , If it is equal to the 1, The position is changed to the original position and the old capacity is added .Source code is as follows :
final Node<K,V>[] resize() { Node<K,V>[] oldTab = table; int oldCap = (oldTab == null) ? 0 : oldTab.length; int oldThr = threshold; int newCap, newThr = 0; if (oldCap > 0) { if (oldCap >= MAXIMUM_CAPACITY) { // If the old capacity has exceeded the maximum , The threshold is the maximum value of an integer threshold = Integer.MAX_VALUE; return oldTab; }else if ((newCap = oldCap << 1) < MAXIMUM_CAPACITY && oldCap >= DEFAULT_INITIAL_CAPACITY) newThr = oldThr << 1; // It becomes the original without exceeding the maximum value 2 times } else if (oldThr > 0) newCap = oldThr; else { newCap = DEFAULT_INITIAL_CAPACITY; newThr = (int)(DEFAULT_LOAD_FACTOR * DEFAULT_INITIAL_CAPACITY); } if (newThr == 0) { float ft = (float)newCap * loadFactor; newThr = (newCap < MAXIMUM_CAPACITY && ft < (float)MAXIMUM_CAPACITY ? (int)ft : Integer.MAX_VALUE); } threshold = newThr; @SuppressWarnings({"rawtypes","unchecked"}) Node<K,V>[] newTab = (Node<K,V>[])new Node[newCap]; table = newTab; if (oldTab != null) { for (int j = 0; j < oldCap; ++j) { Node<K,V> e; if ((e = oldTab[j]) != null) { oldTab[j] = null; if (e.next == null) newTab[e.hash & (newCap - 1)] = e; else if (e instanceof TreeNode) ((TreeNode<K,V>)e).split(this, newTab, j, oldCap); else { Node<K,V> loHead = null, loTail = null;//loHead,loTail Represents the original location after expansion Node<K,V> hiHead = null, hiTail = null;//hiHead,hiTail Represents the original location after expansion + Old capacity Node<K,V> next; do { next = e.next; if ((e.hash & oldCap) == 0) { // Judge whether it is zero , Assign zero to loHead, Not assign zero to hiHead if (loTail == null) loHead = e; else loTail.next = e; loTail = e; } else { if (hiTail == null) hiHead = e; else hiTail.next = e; hiTail = e; } } while ((e = next) != null); if (loTail != null) { loTail.next = null; newTab[j] = loHead; //loHead Put it in its original position } if (hiTail != null) { hiTail.next = null; newTab[j + oldCap] = hiHead; //hiHead Put it in its original position + Old capacity } } } } } return newTab; }
4.ConcurrentHashMap How to achieve thread safety ?size() Is the method locked ? How to achieve it ?
How to achieve thread safety ?
JDK1.7 and JDK1.8 There is a slight difference in the implementation of thread safety
JDK1.7 The mechanism of segmented lock is adopted , When a thread occupies a lock , Will lock one Segment object , It won't affect anything else Segment object .
JDK1.8 It's using CAS and
synchronizeTo ensure thread safety .
size() Is the method locked ? How to achieve it ?
The essence of this problem is ConcurrentHashMap It is concurrent , In calculation size when , You may also insert data concurrently ,ConcurrentHashMap How to solve this problem ?
stay JDK1.7 It will be counted twice first , If the two results are consistent, the value is the current ConcurrentHashMap Size , If the two times are different , For all segment All are locked , Count an accurate value . The code is as follows :
/**
* Returns the number of key-value mappings in this map. If the
* map contains more than <tt>Integer.MAX_VALUE</tt> elements, returns
* <tt>Integer.MAX_VALUE</tt>.
*
* @return the number of key-value mappings in this map
*/
public int size() {
// Try a few times to get accurate count. On failure due to
// continuous async changes in table, resort to locking.
final Segment<K,V>[] segments = this.segments; //map Data from segments Take from among
int size;
boolean overflow; // Judge size Whether the conference overflows
long sum; //
long last = 0L; // The latest one sum value
int retries = -1; // The number of retries
try {
for (;;) { // Keep circulating statistics size until segment The structure has not changed
if (retries++ == RETRIES_BEFORE_LOCK) { // If you have tried again 2 Time , Reach the third time
for (int j = 0; j < segments.length; ++j)
ensureSegment(j).lock(); // Yes segment Lock up
}
sum = 0L;
size = 0;
overflow = false;
for (int j = 0; j < segments.length; ++j) {
Segment<K,V> seg = segmentAt(segments, j);
if (seg != null) {
sum += seg.modCount;
int c = seg.count;
if (c < 0 || (size += c) < 0)
overflow = true;
}
}
if (sum == last)
break;
last = sum;
}
} finally {
if (retries > RETRIES_BEFORE_LOCK) {
for (int j = 0; j < segments.length; ++j)
segmentAt(segments, j).unlock(); // Yes segment Unlock
}
}
return overflow ? Integer.MAX_VALUE : size;
}
stay JDK1.8 That's how it works :
public int size() {
long n = sumCount();
return ((n < 0L) ? 0 :
(n > (long)Integer.MAX_VALUE) ? Integer.MAX_VALUE : (int)n);
}
ConcurrentHashMap The capacity of may be larger than int The maximum of , therefore JDK It is recommended to use mappingCount() Method , instead of size() Method :
public long mappingCount() {
long n = sumCount();
return (n < 0L) ? 0L : n;
}
But the key point of both methods is sumCount(), The code is as follows :
final long sumCount() {
CounterCell[] as = counterCells; CounterCell a;
long sum = baseCount;
if (as != null) {
for (int i = 0; i < as.length; ++i) {
if ((a = as[i]) != null)
sum += a.value;
}
}
return sum;
}
As you can see from the code above sumCount() The method is statistics sum The process of , By using baseCount And traversal counterCells Statistics sum
among counterCells Is defined as follows :
/**
* Table of counter cells. When non-null, size is a power of 2.
*/
private transient volatile CounterCell[] counterCells;
baseCount Is defined as follows :
/**
* Base counter value, used mainly when there is no contention,
* but also as a fallback during table initialization
* races. Updated via CAS.
*/
private transient volatile long baseCount;
When the container size changes, it will pass addCount() change baseCount
/**
* Adds to count, and if table is too small and not already
* resizing, initiates transfer. If already resizing, helps
* perform transfer if work is available. Rechecks occupancy
* after a transfer to see if another resize is already needed
* because resizings are lagging additions.
*
* @param x the count to add
* @param check if <0, don't check resize, if <= 1 only check if uncontended
*/
private final void addCount(long x, int check) {
CounterCell[] as; long b, s;
if ((as = counterCells) != null ||
!U.compareAndSwapLong(this, BASECOUNT, b = baseCount, s = b + x)) { //cas Operation makes baseCount Add 1
CounterCell a; long v; int m;
boolean uncontended = true;
if (as == null || (m = as.length - 1) < 0 ||
(a = as[ThreadLocalRandom.getProbe() & m]) == null ||
!(uncontended =
U.compareAndSwapLong(a, CELLVALUE, v = a.value, v + x))) {
fullAddCount(x, uncontended); // High concurrency results in CAS Execute on failure
return;
}
if (check <= 1)
return;
s = sumCount();
}
if (check >= 0) {
Node<K,V>[] tab, nt; int n, sc;
while (s >= (long)(sc = sizeCtl) && (tab = table) != null &&
(n = tab.length) < MAXIMUM_CAPACITY) {
int rs = resizeStamp(n);
if (sc < 0) {
if ((sc >>> RESIZE_STAMP_SHIFT) != rs || sc == rs + 1 ||
sc == rs + MAX_RESIZERS || (nt = nextTable) == null ||
transferIndex <= 0)
break;
if (U.compareAndSwapInt(this, SIZECTL, sc, sc + 1))
transfer(tab, nt);
}
else if (U.compareAndSwapInt(this, SIZECTL, sc,
(rs << RESIZE_STAMP_SHIFT) + 2))
transfer(tab, null);
s = sumCount();
}
}
}
As can be seen from the above code , First of all be CAS To update baseCount Value , If there is concurrency ,CAS The failed thread will be in the method , It will be executed to fullAddCount() Method , This method is initializing counterCells, It also explains why sumCount() Pass through baseCount And traversal counterCells Statistics sum, So in JDK1,8 in size() It's unlocked
5. Thread pool parameters
There are two common ways to create thread pools , adopt Executors Factory method creation and ** adopt new ThreadPoolExecutor** Method creation .
ThreadPoolExecutor Analysis of important parameters of constructor :
Three more important parameters :
corePoolSize: Number of core threads , Defines the minimum number of threads that can run simultaneously .maximumPoolSize: The maximum number of worker threads allowed in a threadworkQueue: The blocking queue that holds the task . The new task will first judge whether the number of currently running threads reaches the number of core threads , If you arrive , The task will be put in the blocking queue first .
The other parameters :
keepAliveTime: When the number of threads in the thread pool is greater than the number of core threads , If no new tasks are submitted , Threads outside the core thread are not immediately destroyed , But will wait for more thankeepAliveTimeOnly when they are destroyed .unit:keepAliveTimeTime unit of parameter .threadFactory: Provide thread factories for thread pools to create new threads .handler: Thread pool task queue exceedsmaxinumPoolSizeThen the rejection strategy
6. How to set the thread pool size
CPU Intensive application , The thread pool size is set to N + 1(N Express CPU Number )
IO Intensive application , The thread pool size is set to 2N
7.IO Concentrated =Ncpu*2 How to calculate
Whether it's CPU For intensive applications N+1 still IO For intensive applications 2N Is an experience value , stay 《Java Concurrent programming practice 》 in , This paper presents a method to calculate the size of thread pool , Under a reference load , Use Several thread pools of different sizes run your application , And observe CPU Utilization level . Give the following definitions :
Ncpu Express CPU The number of ,Ucpu It means a goal CPU The usage rate of , among 0 <= Ucpu <= 1,W/C = Indicates the ratio of waiting time to calculation time , In order to maintain the expected utilization rate of the processor , The optimal pool size is equal to :Nthreads = Ncpu x Ucpu x (1 + W/C)
about IO Intensive application , The waiting time is usually longer than the calculation time , If the waiting time is assumed to be equal to the calculation time , that Nthreads = Ncpu x Ucpu x 2, When CPU Utilization rate reaches 100%,Nthreads = Ncpu x2
8.synchronized Lock optimization
Lock upgrade
stay JDK1.6 in , In order to reduce the performance consumption of acquiring lock and releasing lock , Biased lock and lightweight lock are introduced , The state of the lock becomes four , As shown in the figure below . The lock status will gradually escalate with the fierce competition , But usually , The state of the lock can only be upgraded, not degraded . This strategy, which can only be upgraded but not downgraded, is to improve the efficiency of obtaining and releasing locks .

Biased locking
Frequently asked questions : The principle of biased lock ( Or biased lock acquisition process )、 What are the benefits of biased locks ( What is the purpose of obtaining the deflection lock )
The purpose of introducing bias lock : Reduce the performance consumption when only one thread executes synchronized code blocks , That is, without other threads competing , A thread acquires a lock .
The acquisition process of biased lock :
Check the object header Mark Word Is it a biased state , If not, upgrade to lightweight lock directly .
If it is , Judge Mark Work Thread in ID Whether to point to the current thread , If it is , Then execute the synchronization code block .
If not , Is to CAS Operate the competition lock , If you compete to lock , Will Mark Work Thread in ID Set to current thread ID, Execute a synchronized block of code .
If the competition fails , Upgrade to lightweight lock .
The acquisition process of deflection lock is shown in the following figure :

Partial lock revocation :
Only wait until the competition , The thread holding the biased lock will revoke the biased lock . After the deflection lock is revoked, it will return to the state of no lock or lightweight lock .
The revocation of biased lock needs to reach the global security point , The global security point represents a state , In this state, all threads are suspended .
Judge whether the lock object is in the unlocked state , That is, if the thread that obtains the biased lock has exited the critical zone , Indicates that the synchronization code has been executed . Threads that re compete for locks will CAS Operation replaces the original thread ThreadID.
If the thread that obtains the biased lock is still within the critical zone , Indicates that the synchronization code has not been executed , Upgrade threads that acquire biased locks to lightweight locks .
In one sentence, simply summarize the principle of biased locking : Use CAS The operation changes the current thread's ID Record to the object's Mark Word in .
Lightweight lock
The purpose of introducing lightweight locks : When multiple threads execute synchronized code blocks alternately ( No competition ), Avoid using mutex ( Weight lock ) Performance consumption . But multiple threads enter the critical zone at the same time ( There is competition ) It will make the lightweight lock expand into a heavyweight lock .
Lightweight lock acquisition process :
First, judge whether the current object is in a lock free state , If it is ,Java The virtual machine will create a lock record in the stack frame of the current thread (Lock Record), Used to store the current of the object Mark Word A copy of the , As shown in the figure .

Will be the object of Mark Word Copy to stack frame Lock Record in , And will Lock Record Medium owner Point to current object , And use CAS Operation will Mark Word Update to point Lock Record The pointer to , As shown in the figure .

If the second step is successful , Indicates that the thread has obtained the lock of this object , Put the object Mark Word The flag bit of the middle lock is set to “00”, Execute a synchronized block of code .
If the second step is not successfully executed , You need to first judge the current object Mark Word Whether to point to the current thread's stack frame , If it is , Indicates that the current thread has held the lock of the current object , This is a reentry , Directly execute synchronous code blocks . If not, it means that multiple threads compete , The thread attempts to acquire the lock by spinning , Repeat the steps 2, Spin more than a certain number , Upgrade lightweight lock to heavyweight lock .
Unlocking of lightweight locks :
Lightweight unlocking is also through CAS The operation is in progress , The thread will pass through CAS Operation will Lock Record Medium Mark Word( Officially called Displaced Mark Word) Replace it with . If successful, it means that there is no competition , Lock released successfully , Return to lockless state ; If you fail , Indicates that the current lock is in competition , Upgrade to heavyweight lock .
In one sentence, summarize the principle of lightweight lock : Will be the object of Mark Word Copy to the current thread Lock Record in , And the object's Mark Word Update to point Lock Record The pointer to .
spinlocks
Java Several states of locks do not include spin locks , When the competition of lightweight locks is the spin lock mechanism .
What is spin lock : When a thread A When the lock has been obtained , Threads B Then compete for the lock , Threads B Will not be blocked directly , But in situ circulation wait for , When a thread A After releasing the lock , Threads B You can get the lock immediately .
The reason for introducing spin lock : Because blocking and arousing threads will cause changes in the user state and core mentality of the operating system , It has a great impact on the system performance , Spin waiting can avoid the overhead of thread switching .
Disadvantages of spin lock : Although spin waiting can avoid the overhead of thread cutting , But it also takes up processor time . If the thread holding the lock releases the lock in a short time , The effect of spin lock is better , If the thread holding the lock does not release the lock for a long time , Spinning threads will waste resources , Therefore, there must be a limit on the number of threads spinning , This number can be determined by the parameter -XX:PreBlockSpin adjustment , The general default is 10.
Adaptive spinlock :JDK1.6 Introduce adaptive spin lock , The number of spins of the adaptive spin lock is not fixed , It is determined by the last spin time on the same lock and the state of the lock owner . If for a lock object , Just now a thread spins and waits for the lock to be successfully obtained , Then the virtual machine will think that the success rate of spin waiting is also very high , It will allow the thread to spin and wait longer . If for a lock object , Thread spin waiting rarely succeeds in obtaining a lock , Then the virtual machine will reduce the thread spin waiting time .
9. Common garbage collector
The collectors used for recycling the new generation are Serial、PraNew、Parallel Scavenge
Collectors for recycling old age include Serial Old、Parallel Old、CMS
For recycling the whole Java Heap collector :G1
10.G1 What are the characteristics of
G1 The collector is JDK1.7 A new collector provided ,G1 The collector is based on “ Mark - Arrangement ” Algorithm implementation , No memory fragmentation .G1 An important feature of the collector that is different from the previous collector is :G1 The scope of recycling is the whole Java Pile up .
11.MySQL Transaction isolation level
Uncommitted read : Before a transaction is committed , Its modifications are also visible to other transactions .
Submit to read : After a transaction is committed , Only its modification can be seen by other transactions .
Repeatable : Data read multiple times in the same transaction is consistent .
Serialization : It needs to be locked , Will force the transaction to execute serially .
12. What problems does repeatable reading solve
The isolation level of database can solve dirty reading of database respectively 、 It can't be read repeatedly 、 Illusory reading and so on .
| Isolation level | Dirty reading | It can't be read repeatedly | Fantasy reading |
|---|---|---|---|
| Uncommitted read | allow | allow | allow |
| Submit to read | Don't allow | allow | allow |
| Repeatable | Don't allow | Don't allow | allow |
| Serialization | Don't allow | Don't allow | Don't allow |
MySQL The default isolation level of is repeatable read .
13. Dirty reading It can't be read repeatedly Fantasy reading
When multiple transactions are executed concurrently , The following problems may occur :
Dirty reading : Business A Updated data , But it hasn't been submitted yet , When the transaction B Read to transaction A Updated data , Then transaction A Rolled back , Business B The data read becomes dirty data .
It can't be read repeatedly : Business A Read data many times , Business B In the transaction A During multiple reads, the update operation was performed and the , Cause transaction A The data read many times is inconsistent .
Fantasy reading : Business A After reading the data , Business B To business A Several pieces of data are inserted into the read data , Business A When I read the data again, I found several more pieces of data , Inconsistent with the data read before .
Missing changes : Business A And transaction B They all modify the same data , Business A First modify , Business B Then modify , Business B The modification of covers the transaction A Modification of .
Nonrepeatability and unreal reading look more like , The main difference between them is : In nonrepeatable reading , It is found that the data is inconsistent mainly because the data has been updated . In fantasy reading , It is found that data inconsistency is mainly due to the increase or decrease of data .
14. Clustered index Nonclustered indexes
The main difference between clustered index and non clustered index is Whether the data and index are stored separately .
Cluster index : Store data and indexes together , The leaf node of the index structure keeps the data rows .
Nonclustered index : Separate data entry and index storage , The index leaf node stores the address to the data row .
stay InnoDB In the storage engine , The default index is B+ Tree index , The index created by primary key is the main index , It's also a clustering index , The index created above the primary index is the secondary index , It's also non clustered . Why is the secondary index created on top of the primary index , Because the leaf node in the secondary index stores the primary key .
stay MyISAM In the storage engine , The default index is also B+ Tree index , But both the primary index and the secondary index are nonclustered indexes , In other words, the leaf node of the index structure stores an address pointing to the data row . And the secondary index is used to retrieve the index that does not need to access the primary key .
You can see the difference between the two classic pictures ( This is from the Internet ):
15. Slow query optimization , What optimizations will be considered
Slow queries are generally used to record queries whose execution time exceeds a critical value SQL Statement log .
Related parameters :
slow_query_log: Whether to enable slow log query ,1 Open for indication ,0 Means closing .
slow_query_log_file:MySQL Database slow query log storage path .
long_query_time: Slow query threshold , When SQL Statement query time is greater than the threshold , It will be recorded in the log .
log_queries_not_using_indexes: Queries that are not indexed are logged to the slow query log .
log_output: How to store logs .“FILE” Means to save the log to a file .“TABLE” Indicates that the log is stored in the database .
How to optimize slow queries ?
Analysis statement execution plan , see SQL Whether the index of the statement hits
Optimize the structure of the database , Decompose a table with many fields into multiple tables , Or consider building intermediate tables .
Optimize LIMIT Pagination .
16. Cache penetration Cache breakdown Cache avalanche And the solution
Cache penetration : Data that is not in the cache or database , All requests are typed on the database , Cause the database to bear a large number of requests in a short time and hang up
resolvent :
Add interface verification , Filter some illegal requests , For example, a large number of orders are numbered -1 The data of
Data that cannot be obtained from cache and database , You can cache empty results first , such as key-null, The cache validity should be set shorter
Use of Blum filter , Filter out data that must not exist
Cache breakdown : Data not in the cache but in the database , Generally, in the case of high concurrency , Some popular key Suddenly expired , This causes all requests to be made directly to the database
resolvent ::
Never expired data settings
Add mutex lock
Cache avalanche : A large number of caches expire centrally over a period of time , The data that causes the query is printed on the database , The difference from cache breakdown is the number of cache expiration
resolvent :
Set the expiration time of the cache to random , Avoid a large number of caches expiring at the same time
Service degradation or fuse
17. Binary search tree K Small elements
This is a medium-sized problem , The first 230 topic , The middle order traversal of a binary search tree is an ordered array , Take it to K Small element
18. ask
Ask the interviewer some questions
边栏推荐
- Preliminary analysis of openharmony module II
- OpenHarmony模块二下文件samgr_server解析(2)
- Insert any element at the specified position in the array and delete the element with value x in the array
- (开源项目)abattoir unity游戏
- @Repository @[email protected] 注解的理解
- 解决${pageContext.request.contextPath }无效问题
- Gift from JRockit: JMC virtual machine diagnostic tool
- MySQL trigger
- Unit MySQL appears in MySQL Solution of service could not be found
- for循环的执行顺序
猜你喜欢

毫米波雷达学习(五)——角度估计

Get to know the three modules of openharmony

Procédure d'essai de pénétration

Getting started with OpenCV ----- vs how to install opencv Library

“智慧工厂”上线,破局传统工厂数字化转型

YYS鼠标连点器
![[basic use of oscilloscope] and [introduction to the meaning of each key on the oscilloscope key panel]](/img/b7/d2d60ac3c3c1001d49073ea39c2851.png)
[basic use of oscilloscope] and [introduction to the meaning of each key on the oscilloscope key panel]

【示波器的基本使用】以及【示波器按键面板上各个按键含义的介绍】

Pass value, reference and pointer

编程练习
随机推荐
Everything is available Cassandra -- the fairy database behind Huawei tag
福赛生物解读2022上半年大气环境变化,VOCs治理依然是破局关键
How to import TPC-H data through PSQL?
Win10 right click the new column to add a new markdown file (typora.md)
Unit MySQL appears in MySQL Solution of service could not be found
C语言:使用宏重定义printf,打印【debug调试信息】
前六章补充案例和知识点(一)
(开源项目)abattoir unity游戏
Illegal profits exceed one million, and new outlets in the industry are being cracked and eroded
2022年期货开户哪家最好?开户费用最低?最安全?
C language (high level) static address book
If you don't want to step on those holes in SaaS, you must first understand the "SaaS architecture"
makefile变量赋值
云上数字创新,如何塑造一座城市的幸福感?
2、趋势科技2017校招开发岗试题
Get to know the three modules of openharmony
正则表达式保留【匹配范围内的内容】,然后替换【匹配范围之外的内容】
Intel releases open source AI Reference Suite
OpenHarmony模块二interfaces下头文件解析(8)
Getting started with OpenCV ----- vs how to install opencv Library