当前位置:网站首页>基于单片机倾角检测仪设计分享
基于单片机倾角检测仪设计分享
2022-07-16 18:40:00 【咸鱼弟】
目录
【功能介绍】
本设计利用51单片机为主控系统,采用三轴加速度传感器ADXL345进行倾角测量,可以实现两大功能:
- 实时显示当前测量的角度值;
- 可以设置角度报警值,到达设定角度进行报警功能。
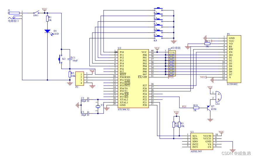
【原理图】

原理图中包含单片机最小系统,按键电路,显示模块,电源模块,蜂鸣器模块,倾角检测模块等;如需详细资料可私信作者或加微信biyezhan007
【PCB】

【实物图】

【元器件清单】
| 10uf电解电容 | 1 |
| 30pf瓷片电容 | 2 |
| 3mm 红色led灯 | 1 |
| 小电源接口 | 1 |
| 自锁开关 | 1 |
| 自锁按键 | 7 |
| 4针排针 | 1 |
| LCD1602液晶显示屏+16P插座 | 1 |
| 8550 三极管 | 1 |
| 5V 有源蜂鸣器 | 1 |
| 103排阻 | 1 |
| 3K电阻 | 1 |
| 1K电阻 | 2 |
| 10K电阻 | 3 |
| ADXL345模块+2*5P插座 | 1 |
| STC89C52 单片机+DIP40插座 | 1 |
| 12M晶振 | 1 |
【源代码】
#include <reg52.H> //头文件调用
#include "ADXL345.h" //调用倾角传感器的控制程序函数
#include "LCD1602.h" //调用LCD1602 的显示控制函数
#include "eeprom52.h" //调用LCD1602 的显示控制函数
#define uchar unsigned char //简化宏定义
#define uint unsigned int //简化宏定义
sbit Key_1=P1^0; //校零按键定义IO口
sbit Key_2=P1^1; //绝对校零按键定义IO口
sbit Key_3=P1^2; //暂停显示控制按键
sbit Key_4=P1^3;
sbit Key_5=P1^4;
sbit Key_6=P1^5;
sbit Beep=P2^3; //蜂鸣器标志位
bit angle_flag=0; //判断处于绝对角度还是相对角度 ,angle_flag=0绝对角度显示 Absolute angle、 =1相对显示 relative angle
int xDat,yDat,zDat; //倾角度传感器的暂存数据变量
int x,y,z; //角度数据滤波计算暂存变量
int xNum,yNum,zNum; //角度数据滤波计算暂存变量
int ShowDatx,ShowDaty,ShowDatz; //滤波后的角度数据变量
bit SysError,key1,key2,key3,key4,key5,key6,SysMode; //系统错误标志位,按键控制3个标志位,系统显示状态标志位
uint ButtonTime=0; //按键等待延时变量
int AngleDat,Dat1AngleDat; //实时角度值暂存变量
int AngleDat_value=0;
float AngleDatx,CalibrationDat; //实际角度值、校准角度值
uchar state,ms; //数据显示变量,定时变量
bit s1,Beep1; //数据闪烁标志位,蜂鸣器报警标志位
/*
无论是什么单片机,只要是用内部存储区域EEPROM基本使用都是这样
关于内部存储区,EEPROM,不同的单片机使用流程基本一致,单片机内部有很多存储单元,或者说扇区,每一个扇区下面有很多地址,
数据就是存储在这些地址下面的。存储函数的程序都是官方提供好的,这些程序,咱们只需要用三个,一个是扇区擦除函数,一个是
数据写函数,还有一个就是数据读取函数。
扇区擦除函数------使用哪个扇区,先对那个扇区进行擦,函数里填写要擦除扇区的首地址 例如 SectorErase(0x2000);就是说擦除首地址为0x2000的扇区数据
数据存储----------扇区擦除之后,就可以使用这个扇区下的地址进行存储数据 例如 byte_write(0x2000,123); 就是说将123存储在0x2000地址下
数据读取----------直接调用即可,例如 Dat=byte_read(0x2000);就是说将0x2000地址下的数据读取出来给 Dat
另外----
//51单片机存储区域是8位的,也就是说能够存下的最大数据是 255,而我们存的数据一旦大于256就会出现一些问题
//所以,如果您的设计需要存储的数据大于256,那就把数据拆开存 /256得到高位 %256得到低位,之所以是256,是因为0-255,256个数
// 例如数据257 257/256=1 257%256=1 ,这就存进去两个1,读取的时候,将高位数据乘以256加低位数据,还原数据
*/
//按键处理函数,平常按键处理是,判断按键按下,延时消抖,再次判断,然后按键死循环等待释放,但是这样会有
//一些问题,就是如果我按键一直按下,不松开,就会一直等待按键释放,程序就会死在那,所以就不用这种按键处理
//换了一种变量判断形势的,比如说我将一个变量在按键不按下的时候等于0,按键按下的时候进行累加,当数值累加到
//一定程度,再次判断按键是否按下,如果按键真的按下,就执行,这种思路
void ButtonCode() //系统按键控制函数
{
if(!Key_2) //恢复绝对零度的校准值
{
CalibrationDat=0; //清除校0标志位
angle_flag=0;
}
if(!Key_1) //校准零度 记录在绝对零度下的 角度值 (重要)
{
if(ButtonTime<1000) ButtonTime++; //变量累加
if(!Key_1 && ButtonTime>4) //变量加到四之后,就进行再次判断按键是否按下
{
if(!key1) //是按键按下,只要这个变量等于1,就执行一次按键操作,并且变量清零,确保执行一次
{
key1=1;
CalibrationDat=AngleDatx; //校零时记录当前系统的角度值
angle_flag=1;
}
}else key1=0;
}else if(!Key_3)
{
if(ButtonTime<1000) ButtonTime++;
if(!Key_3 && ButtonTime>4)
{
if(!key3)
{
key3=1;
SysMode=!SysMode; //显示角度锁定状态标志位置位
}
}else key3=0;
}else if(!Key_4) //校准零度 记录在绝对零度下的 角度值 (重要)
{
if(ButtonTime<1000) ButtonTime++;
if(!Key_4 && ButtonTime>4)
{
if(!key4)
{
key4=1;
state=(state+1)%2;
}
}else key4=0;
}else if(!Key_5)
{
if(ButtonTime<1000) ButtonTime++;
if(!Key_5 && ButtonTime>4)
{
if(ButtonTime>80)
{
ButtonTime=75;
key5=0;
}
if(!key5)
{
key5=1;
if(state==1)
{
if(Dat1AngleDat<180)
{
Dat1AngleDat++;
SectorErase(0x2000);
byte_write(0x2000,Dat1AngleDat);
}
}
}
}else key5=0;
}else if(!Key_6)
{
if(ButtonTime<1000) ButtonTime++;
if(!Key_6 && ButtonTime>4)
{
if(ButtonTime>80)
{
ButtonTime=75;
key6=0;
}
if(!key6)
{
key6=1;
if(state==1)
{
if(Dat1AngleDat>0)
{
Dat1AngleDat--;
SectorErase(0x2000);
byte_write(0x2000,Dat1AngleDat);
}
}
}
}else key6=0;
}else ButtonTime=0;
}
/*
1602液晶,是常用的显示器件,一共是16个管脚,其中有八个管脚是数据传输管脚,有三个管脚是数据命令使能端管脚,还有两组电源管脚,
其中一组电源管脚是给整个液晶进行供电的,还有一组电源是单纯的背景光电源,还剩下的最后一个管脚是对比度调节管脚,一般接上一个3K电
阻再接地即可。
一般我们用的函数,无非就是 LCD1602_write 和 LCD1602_writebyte
LCD1602_write(x,y); 这个函数括号里面可以填写两个数据,第一个数据只能是 0 1 ,是0就说明第二个数据对液晶来说就是命令,填1就说明
第二个数据对于液晶来说就是要显示的数据。
LCD1602_writebyte(); 这个函数里面直接填上要显示的字符串即可,自动进行显示
*/
void ShowCode() //显示控制函数
{
if(ShowDaty>=0) //判断当前系统设备当前角度处于正半轴还是负半轴 //计算绝对零度时的 角度数据
{
if(ShowDatz>=0) //判断当前角度是否为0°-90° / 还是90°-180°的饭
{
AngleDatx=(float)ShowDaty*90/257; //计算当前角度值0-90 (当前角度=Y周角度数据*90° / Y轴最大90°时对应的角度数据)
}else
{
AngleDatx=((float)2570-ShowDaty)*90/257+900; //计算当前角度值90-180 (当前角度=Y周角度数据*90° / Y轴最大90°时对应的角度数据+90°)-
}
}else
{
if(ShowDatz>=0) //判断当前角度是否为-0°→ -90° / 还是-90° → -180°的饭
{
AngleDatx=(float)ShowDaty*90/257; //计算当前角度值0--90 (当前角度=Y周角度数据*90° / Y轴最大90°时对应的角度数据)
}else
{
AngleDatx=(float)((ShowDaty*-1)-2570)*90/257-900; //计算当前角度值90-180 (当前角度=Y周角度数据*90° / Y轴最大90°时对应的角度数据-90°)-
}
}
ButtonCode(); //调用按键控制程序
AngleDatx=AngleDatx-CalibrationDat; //零点校准部分程序
if(AngleDatx>1800) //角度值划分 超限制计算实际角度值
{
AngleDatx=-1800+(AngleDatx-1800); //角度值划分 超限制计算实际角度值
}else if(AngleDat<-1800)
{
AngleDatx=1800+(AngleDatx+1800); //角度值划分 超限制计算实际角度值
}
AngleDat=(int) AngleDatx; //赋值当前角度值并显示
if(state==0)
{
LCD1602_write(0,0x80); // 81 95 90 -90
if(angle_flag==0) LCD1602_writebyte(" Absolute angle ");
else LCD1602_writebyte(" Relative angle ");
LCD1602_write(0,0xC0); //显示到第二行
LCD1602_writebyte("DAT:"); //显示当前角度值
if(SysMode==0)
{ AngleDat_value=AngleDat;
if(AngleDat<0) //如果角度为负数
{
LCD1602_writebyte("-"); //显示对应的数据
LCD1602_write(1,0x30+AngleDat*-1/1000%10);
LCD1602_write(1,0x30+AngleDat*-1/100%10);
LCD1602_write(1,0x30+AngleDat*-1/10%10);
LCD1602_writebyte(".");
LCD1602_write(1,0x30+AngleDat*-1%10);
}else
{ //如果角度为正数
LCD1602_writebyte(" ");
LCD1602_write(1,0x30+AngleDat/1000%10); //显示对应的数据
LCD1602_write(1,0x30+AngleDat/100%10);
LCD1602_write(1,0x30+AngleDat/10%10);
LCD1602_writebyte(".");
LCD1602_write(1,0x30+AngleDat%10);
}
LCD1602_write(1,0xdf); //单位显示符号
if((Dat1AngleDat*10<AngleDat || Dat1AngleDat*-10>AngleDat) && Dat1AngleDat!=0) Beep1=1;
else Beep1=0;
}
else
{
if(AngleDat_value<0) //如果角度为负数
{
LCD1602_writebyte("-"); //显示对应的数据
LCD1602_write(1,0x30+AngleDat_value*-1/1000%10);
LCD1602_write(1,0x30+AngleDat_value*-1/100%10);
LCD1602_write(1,0x30+AngleDat_value*-1/10%10);
LCD1602_writebyte(".");
LCD1602_write(1,0x30+AngleDat_value*-1%10);
}else
{ //如果角度为正数
LCD1602_writebyte(" ");
LCD1602_write(1,0x30+AngleDat_value/1000%10); //显示对应的数据
LCD1602_write(1,0x30+AngleDat_value/100%10);
LCD1602_write(1,0x30+AngleDat_value/10%10);
LCD1602_writebyte(".");
LCD1602_write(1,0x30+AngleDat_value%10);
}
}
LCD1602_write(0,0xC0+11);
if(SysMode==0) //显示系统状态
{
LCD1602_writebyte(" ON ");
}else
{
LCD1602_writebyte(" OFF");
}
}else
{
LCD1602_write(0,0x80);
LCD1602_writebyte("Alarm Value:");
if(state==1&&s1==1)
{
LCD1602_writebyte(" ");
}else
{
LCD1602_write(1,0x30+Dat1AngleDat/100%10); //显示对应的数据
LCD1602_write(1,0x30+Dat1AngleDat/10%10);
LCD1602_write(1,0x30+Dat1AngleDat%10);
}
LCD1602_write(1,0xdf); //单位显示符号
LCD1602_write(0,0xC0);
LCD1602_writebyte(" ");
}
}
void interrupt_Init(void)
{
TMOD=0x01; //定义两个定时器
TL0 = 0x00; //设置定时初值
TH0 = 0x4C; //设置定时初值
EA=1; //开总中断
ET0=1;
TR0=1;
}
void main() //系统主程序
{
uchar IDDat,cs;
interrupt_Init();
LCD1602_cls(); //系统初始化, 液晶显示初始化
Dat1AngleDat=byte_read(0x2000);
if(Dat1AngleDat>180 || Dat1AngleDat<0)
{
Dat1AngleDat=45;
SectorErase(0x2000);
byte_write(0x2000,Dat1AngleDat);
}
Init_ADXL345(); //初始化ADXL345
IDDat=Single_Read_ADXL345(0X00); //读出的数据为0XE5,表示正确
if(IDDat!=0XE5) SysError=1; //判断传感器是否正常
else SysError=0;
while(1) //循环
{
if(SysError==0) //如果系统传感器正常 则
{
if(cs<10) //读取角度滤波计算函数部分 连续记录10次X、Y、Z角度数据
{
cs++;
Multiple_Read_ADXL345(); //连续读出数据,存储在BUF中
xDat=BUF[1]*256+BUF[0]; //连续读取XYZ的实时角度距离
yDat=BUF[3]*256+BUF[2];
zDat=BUF[5]*256+BUF[4];
xNum+=xDat; //记录10次的XYZ总数据
yNum+=yDat;
zNum+=zDat;
}else
{
x=x*0.7+xNum*0.3; //滤波计算函数部分
y=y*0.7+yNum*0.3;
z=z*0.7+zNum*0.3;
ShowDatx= x; //得出滤波后的系统角度数据
ShowDaty= y;
ShowDatz= z;
cs=0;
xNum=yNum=zNum=0; //清除 记录10次的XYZ总数据
}
}
ShowCode(); //调用系统显示计算角度函数
}
} //传感器错误
void init_1() interrupt 1 //定时器0中断服务程序
{
TH0=0x3c; //重新赋值
TL0=0xb0;
ms++; //计时变量计时
if(ms%2==0) //250ms定时
{
if(Beep1==1) Beep=!Beep; //只要beep等于1,蜂鸣器就会滴滴滴滴的响
else Beep=1; //否则就是不响
}
if(ms%10==0) //500ms定时
{
s1=!s1;
}
if(ms>19) //1s定时
{
ms=0;
}
}
本文介绍了在设计的过程的关键点,供大家参考学习,如果有错误或者不明白的可以直接私信作者,或者添加微信biyezhan007。
其他资料

【参考文献】
[1]肖金球,冯翼.增强型51单片机与仿真技术[M].北京:清华大学出版社社,
[2]肖金球.单片机原理与接口技术[M].北京:清华大学出版社,2004,17-128.
[3]周鸿武.基于单片机的酒精浓度检测仪设计[J].制造业自动化2012,02.
[4] 康华光.电子技术基础模拟部分(第五版)[M].高等教育出版社,2006年
[5] 康华光.电子技术基础数字部分(第五版)[M].高等教育出版社,2006年
[6] 纪宗南.单片机外围器件使用手册—输入通道器件分册[M].北京航空航天大学出版社,2005年
[7]贾伯年.传感器技术[M].东南大学出版社,2000年
[8]何希才.传感器及其应用[M].国防工业出版社,2001年
[9]郑学坚.微型计算机原理及应用[M].清华大学出版社,2006年
[10]张水利. 单片机原理及应用. 黄河水利出版社,出版年:2008年8月
[11]谭浩强. C程序设计. 第三版. 清华大学出版社,出版年:2005年7月
未经作者允许,不得抄袭转载,转载或有问题请私信或微信作者。

边栏推荐
- Opencv tutorial 02: core operations of opencv
- BRITS: Bidirectional Recurrent Imputation for Time Series(时间序列的双向递归填补)论文详解
- High numbers | calculation of double integral 1 | high numbers | handwritten notes
- stm32F407----电源管理
- 初始 Redis(认识Redis以及常见命令)
- R语言ggplot2可视化:使用ggpubr包的ggecdf函数可视化经验累积密度分布函数曲线(Empirical cumulative density function)
- R语言dplyr包进行数据分组聚合统计变换(Aggregating transforms)、计算dataframe数据的分组分位数(quantile)
- What skills do software test engineers need to master if they need to speak 20K? I dare to be higher with these skills~
- 第十三篇,STM32 I2C串行总线通信实现
- Development of power module based on stm32
猜你喜欢

Win10 how to convert FAT32 format disks into NFTs format without formatting

关于#sql#的问题:orcale sql, 为什么MERCHANT table的外键inventory—id 语句是无效的
![[the pro test is valid]npm warn config global ` --global`, `--local` are deprecated Use `--location=global` instead.](/img/07/9f43b0b8ea0c887900d4daa351f1f8.png)
[the pro test is valid]npm warn config global ` --global`, `--local` are deprecated Use `--location=global` instead.

每日刷题记录 (二十五)

New construction process of Hongmeng application development project and generation method of HAP package

(手工)【sqli-labs54-57】限制注入次数:联合注入、报错回显、GET注入

摸清企业选址动机及需求,高效开展招商引资工作

Mathematical modeling - Classification Model (based on logistic regression)

About SQL: orcale SQL, why is the foreign key inventory ID statement of the merchant table invalid

Electron installation configuration
随机推荐
MySQL查看数据库性能常用命令
Initial redis (know redis and common commands)
jenkins安装
产业园区增强企业服务能力的三大路径
What is the event delegation in JS?
高数下|二重积分的计算1|高数叔|手写笔记
R language uses LM function to build regression model and BoxCox function of mass package to find the best power transformation to improve the fitting degree of the model (determine the best λ Paramet
World Tour Finals 2019 D - Distinct Boxes 题解
Mathematical modeling - Classification Model (based on logistic regression)
Markdown basic syntax format
App security detection guide learning notes
Unity-2d pixel lattice ablation
I2C通信协议编程实现
Markdown 基本语法格式
一步到位玩透Ansible-目录
【缓存】一种新的缓存 Caffeine Cach 介绍
UE4 shadow: perobjectshadow verification
Blog migration from cloudbase to virtual machine
剑指 Offer 57. 和为s的两个数字
[try to hack] NTLM and LM Foundation