当前位置:网站首页>源码解析(个人收录,并不标准)
源码解析(个人收录,并不标准)
2022-07-15 12:53:00 【NLeRnotfalled】

有志不在年高,无志空长百岁
Spring系源码分析(load do regist…)
Spring源码分析
SpringFactory
古代的Spring容器:BeanFactory
现代的Spring容器:SpringApplicationContext 允许容器通过应用程序上下文环境创建、获取、管理bean
https://blog.csdn.net/ac_dao_di/article/details/123764281?ops_request_misc=&request_id=&biz_id=102&utm_term=SpringApplicationContext%E6%B5%81%E7%A8%8B&utm_medium=distribute.pc_search_result.none-task-blog-2allsobaiduweb~default-0-123764281.142v31pc_rank_34,185v2control&spm=1018.2226.3001.4187
ClassLoader原理
引用:
https://blog.csdn.net/qq_31594647/article/details/120509159?ops_request_misc=&request_id=&biz_id=102&utm_term=classloader%E5%8A%A0%E8%BD%BD%E5%8E%9F%E7%90%86&utm_medium=distribute.pc_search_result.none-task-blog-2allsobaiduweb~default-0-120509159.142v30pc_rank_34,185v2control&spm=1018.2226.3001.4187
[外链图片转存失败,源站可能有防盗链机制,建议将图片保存下来直接上传(img-vlMhp2Ub-1657707722919)(C:\Users\Administrator\AppData\Roaming\Typora\typora-user-images\image-20220705161144883.png)]
[外链图片转存失败,源站可能有防盗链机制,建议将图片保存下来直接上传(img-fJuwADiK-1657707722920)(C:\Users\Administrator\AppData\Roaming\Typora\typora-user-images\image-20220705160951871.png)]
整个java虚拟机的类加载层次关系如上图所示,
启动类加载器(Bootstrap Classloader)负责将<JAVA_HOME>/lib目录下并且被虚拟机识别的类库加载到虚拟机内存中。我们常用基础库,例如java.util.,java.io.,java.lang.**等等都是由根加载器加载。 加载jre/lib/rt.jar。
**扩展类加载器(Extention Classloader)**负责加载JVM扩展类,比如swing系列、内置的js引擎、xml解析器等,这些类库以javax开头,它们的jar包位于<JAVA_HOME>/lib/ext目录中。 加载jre/lib/ext/*.jar。
**应用程序加载器(Application Classloader)**也叫系统类加载器,它负责加载用户路径(ClassPath)上所指定的类库。我们自己编写的代码以及使用的第三方的jar包都是由它来加载的。 加载classpath上指定的类库
**自定义加载器(Custom Classloader)**通常是我们为了某些特殊目的实现的自定义加载器,后面我们得会详细介绍到它的作用以及使用场景。
Bootstrap ClassLoader–>Extention ClassLoader–>AppClass Loader即Bootstrap ClassLoader最先启动,接着是Extenion ClassLoader,最后是AppClass Loader(双亲委派)
[外链图片转存失败,源站可能有防盗链机制,建议将图片保存下来直接上传(img-yd8DnZLQ-1657707722921)(C:\Users\Administrator\AppData\Roaming\Typora\typora-user-images\image-20220706164803000.png)]
通过ClassLoader 装载到 内存中:
Spring系对Classloader的使用:
SpringBean分析
什么是SpringBean
是由Spring工厂统一管理的实例化的对象
Bean首先是单例模式(在BeanDefinetion中就已经确定了)
Bean最终存储于SingtonBeanFactory中(单例池)
Bean的分种
普通bean
FactoryBean:
通过实现FactoryBean去装载类
@Component
public class HelloFactoryBean implements FactoryBean<Hello> {
@Override
public Hello getObject() throws Exception {
Hello hello = new Hello();
hello.setName("NLER");
return hello;
}
@Override
public Class<?> getObjectType() {
return Hello.class;
}
@Override
public boolean isSingleton() {
return true;
}
}
Spring生命周期
[外链图片转存失败,源站可能有防盗链机制,建议将图片保存下来直接上传(img-atvNbzup-1657707722922)(C:\Users\NLER\AppData\Roaming\Typora\typora-user-images\image-20220704164049482.png)]
ApplicationContext:Spring上下文(负责装填bean - 类注解Context方式或XML方式)
ApplicationContext 继承BeanFactory(Spring本质 - 利用Spring工厂,生产所需要的bean对象,达到松耦合)
BeanFactory - Bean工厂
通过XML解析器,配置类解析器生成SpringBeanDefinition(Bean说明“图纸”)——》后置处理器(BeanFactoryProcess - InstantiationAwareBeanPostProcessor 实际上做的事情就是属性的填充等事情)——》自定义后置处理器(BeanPostProcessor)——》然后生成Bean(构造器,创建实例类)“实例化“ ——》init初始化
BeanDefinition(Bean的各种属性) -> 构造推断(Spring推断构造方法) -> 实例化(通过构造方法反射生成对象) ->属性填充(依赖注入/自动注入) -> 初始化(对bean需要的属性进行赋值) -> 初始化后——(后置处理器)->(AOP机制)
BeanDefinition
注解也是一种Bean的描述,描述他是什么功能
https://blog.csdn.net/ygy162/article/details/105566002?ops_request_misc=%257B%2522request%255Fid%2522%253A%2522165710078816782246445849%2522%252C%2522scm%2522%253A%252220140713.130102334…%2522%257D&request_id=165710078816782246445849&biz_id=0&utm_medium=distribute.pc_search_result.none-task-blog-2allsobaiduend~default-1-105566002-null-null.142v31pc_rank_34,185v2control&utm_term=beandefinition%E5%88%9B%E5%BB%BA%E8%BF%87%E7%A8%8B&spm=1018.2226.3001.4187
Processor(后置处理器——拓展处理)
@Component
public class FactoryBeanProcessor implements BeanFactoryPostProcessor {
@Override
public void postProcessBeanFactory(ConfigurableListableBeanFactory configurableListableBeanFactory) throws BeansException {
System.out.println("——————执行测试———————");
BeanDefinition hello = configurableListableBeanFactory.getBeanDefinition("hello");
// System.out.println(hello.getBeanClassName());
System.out.println(hello.getFactoryBeanName());
}
}
生产Bean的过程(懒加载)(DefaultSingletonBeanRegistry):
getBeansOfType -> getBean -> doGetBean -> getSingleton -> getObject(实例化)
(饿汉式加载)
getBean会有三级缓存(DefaultSingletonBeanRegistry)
Object singletonObject = this.singletonObjects.get(beanName);
singletonObject = this.earlySingletonObjects.get(beanName);(二级缓存)
ObjectFactory<?> singletonFactory = this.singletonFactories.get(beanName);(解决循环依赖问题,AOP问题)
SpringIOC分析
1.控制反转
控制反转就是对对象控制权的转移,从程序代码本身反转到了外部容器。把对象的创建、初始化、销毁等工作交给spring容器来做。由spring容器控制对象的生命周期。
2.依赖注入
DI—Dependency Injection,即“依赖注入”:组件之间依赖关系由容器在运行期决定,形象的说,即由容器动态的将某个依赖关系注入到组件之中。依赖注入的目的并非为软件系统带来更多功能,而是为了提升组件重用的频率,并为系统搭建一个灵活、可扩展的平台。通过依赖注入机制,我们只需要通过简单的配置,而无需任何代码就可指定目标需要的资源,完成自身的业务逻辑,而不需要关心具体的资源来自何处,由谁实现。
容器初始化
容器初始化阶段:这个阶段主要是通过某些工具类加载Configuration MetaData,并将相关信息解析成BeanDefinition注册到BeanDefinitionRegistry中,即对象管理信息的收集。同时也会进行各种处理器的注册、上下文的初始化、事件广播的初始化等等准备工作。
Bean实例化(instantiation)阶段:这个阶段主要是Bean的实例化,其实就是Bean对象的构造。不过此时构造出的对象,他们内部的依赖对象仍然没有注入,只是通过反射(或Cglib)生成了具体对象的实例(执行构造函数),其实有点类似于我们手动new对象,new出的对象已经执行过了构造函数,并且内部的基本数据也已经准备好了,但如果内部还有其他对象的依赖,就需要后续的流程去主动注入。
Bean初始化(initialization)阶段:这个阶段主要是对实例化好后的Bean进行依赖注入的过程。同时还会执行用户自定义的一些初始化方法,注册Bean的销毁方法、缓存初始化好的Bean等。
相关实现分析
使用refresh方法扫描所有的bean,将bean注入到SpringBean工厂中
public void refresh() throws BeansException, IllegalStateException {
synchronized(this.startupShutdownMonitor) {
StartupStep contextRefresh = this.applicationStartup.start("spring.context.refresh");
this.prepareRefresh(); // 初始化spring context,加载环境变量
ConfigurableListableBeanFactory beanFactory = this.obtainFreshBeanFactory(); // 刷新beanFactory, 加载beanDefinition
this.prepareBeanFactory(beanFactory); //预处理,准备beanfactory
try {
// 拓展后置处理器
this.postProcessBeanFactory(beanFactory);
StartupStep beanPostProcess = this.applicationStartup.start("spring.context.beans.post-process");
this.invokeBeanFactoryPostProcessors(beanFactory); // 执行后置处理器
this.registerBeanPostProcessors(beanFactory);// 注册后置处理器
beanPostProcess.end();
this.initMessageSource();//国际化
this.initApplicationEventMulticaster();
this.onRefresh(); //开始,初始化容器
this.registerListeners(); //多播器(存储事件监听器)
this.finishBeanFactoryInitialization(beanFactory); // 实例化剩余的bean
this.finishRefresh(); //发布相关的事件
} catch (BeansException var10) {
if (this.logger.isWarnEnabled()) {
this.logger.warn("Exception encountered during context initialization - cancelling refresh attempt: " + var10);
}
this.destroyBeans();
this.cancelRefresh(var10);
throw var10;
} finally {
this.resetCommonCaches();
contextRefresh.end();
}
}
}
appcation
public interface ApplicationContext
extends EnvironmentCapable, 环境
ListableBeanFactory, Bean工厂
HierarchicalBeanFactory,
MessageSource, 消息
ApplicationEventPublisher, 事件
ResourcePatternResolver
SpringApplication分析
https://blog.csdn.net/ac_dao_di/article/details/123764281?ops_request_misc=&request_id=&biz_id=102&utm_term=SpringApplicationContext%E6%B5%81%E7%A8%8B&utm_medium=distribute.pc_search_result.none-task-blog-2allsobaiduweb~default-0-123764281.142v31pc_rank_34,185v2control&spm=1018.2226.3001.4187
具体流程为:

启动java应用(启动类) -》启动类调用new方法 -》启动ClassLoader(ApplicationLoader)将每个类扫描进入内存(同时调用注解中的自动装配类-将相关类扫描进入内存)-》启动SpringBeanFactory-》将内存中的Bean类产生BeanDefinition-》初始化Bean-》存入单例池中
new SpringApplication()的分析
this.resourceLoader = resourceLoader;// 获取XML等资源
Assert.notNull(primarySources, "PrimarySources must not be null" ); //“主类不能为空”
this.primarySources = new LinkedHashSet(Arrays.asList(primarySources)); // 将主类赋给primarysource
this.webApplicationType = WebApplicationType.deduceFromClasspath(); // SERVLET
this.bootstrapRegistryInitializers = new ArrayList(this.getSpringFactoriesInstances(BootstrapRegistryInitializer.class));
// 获取所必要的类(ClassLoader)
// bootstrapRegistryInitializers 获取启动所必要的条件
this.setInitializers(this.getSpringFactoriesInstances(ApplicationContextInitializer.class));
// 初始化 --- 从缓存中获取
this.setListeners(this.getSpringFactoriesInstances(ApplicationListener.class));
this.mainApplicationClass = this.deduceMainApplicationClass();
————》BootStrap分析(类SPI机制):
Set<String> names = new LinkedHashSet(SpringFactoriesLoader.loadFactoryNames(type, classLoader));
————————》
return (List)loadSpringFactories(classLoaderToUse).getOrDefault(factoryTypeName, Collections.emptyList());
————————》
Map<String, List<String>> result = (Map)cache.get(classLoader);
key value
需要的功能 对应的类
if(!null) 如果没从缓存中拿到
{
return result;
}
else 就从SpringBoot的factories中提取
{
Enumeration<URL> urls = classLoader.getResources("META-INF/spring.factories");
}
配置文件加载
# PropertySource Loaders
org.springframework.boot.env.PropertySourceLoader=\
org.springframework.boot.env.PropertiesPropertySourceLoader,\
org.springframework.boot.env.YamlPropertySourceLoader
.run()分析
context = this.createApplicationContext(); //初始化上下文(null)
context.setApplicationStartup(this.applicationStartup);// 设置标记(预备启动)
this.prepareContext(bootstrapContext, context, environment, listeners, applicationArguments, printedBanner); // 准备启动(设置环境)
this.refreshContext(context); // Refresh !!!!Bean启动流程 (准备容器-》刷新容器)
this.afterRefresh(context, applicationArguments);
refresh Spring核心流程
public void refresh() throws BeansException, IllegalStateException {
synchronized(this.startupShutdownMonitor) {
StartupStep contextRefresh = this.applicationStartup.start("spring.context.refresh");
this.prepareRefresh();
ConfigurableListableBeanFactory beanFactory = this.obtainFreshBeanFactory();
this.prepareBeanFactory(beanFactory);
try {
this.postProcessBeanFactory(beanFactory);
StartupStep beanPostProcess = this.applicationStartup.start("spring.context.beans.post-process");
this.invokeBeanFactoryPostProcessors(beanFactory);
this.registerBeanPostPryr1um5knocessors(beanFactory);
beanPostProcess.end();
this.initMessageSource();
this.initApplicationEventMulticaster();
this.onRefresh();
this.registerListeners();
this.finishBeanFactoryInitialization(beanFactory);
this.finishRefresh();
} catch (BeansException var10) {
if (this.logger.isWarnEnabled()) {
this.logger.warn("Exception encountered during context initialization - cancelling refresh attempt: " + var10);
}
this.destroyBeans();
this.cancelRefresh(var10);
throw var10;
} finally {
this.resetCommonCaches();
contextRefresh.end();
}
}
}
SpringBoot分析
SpringBoot 自动装配原理分析
引用:https://blog.csdn.net/weixin_38405253/article/details/100849920?ops_request_misc=%257B%2522request%255Fid%2522%253A%2522165701056416782390591579%2522%252C%2522scm%2522%253A%252220140713.130102334…%2522%257D&request_id=165701056416782390591579&biz_id=0&utm_medium=distribute.pc_search_result.none-task-blog-2allbaidu_landing_v2~default-1-100849920-null-null.142v30pc_rank_34,185v2control&utm_term=fireAutoConfigurationImportEvents&spm=1018.2226.3001.4187
SpringBoot的源码分析:学相伴-飞哥YYDS!
大概的逻辑就是new SpringApplication的时候,调用classloader(BootStraploader根加载器)会加载所有class里的包和类,加入缓存中,剩余两个加载初始化器和监听器,在run方法里面,获得SpringApplicationContext上下文,并刷新容器(Refresh),此时会执行SpringBean的生命周期,将Bean全部加载到Spring容器中,同时,启动Tomcat,Tomcat将DispatcherServlet装入Servlet上下文中
本质上说注解是一种功能性注释,可以给这个类加上功能,在扫描该类并创建实例的时候会实现对应的功能
Springboot中的核心类中必定有对应扫描Spring注解的功能的Classloader
public static void doSomething(List<String> classPaths, ClassLoader classLoader){
//遍历所有的对象找出带有@Table注解的class对象
//对这些class对象做业务处理
for (String s : classPaths) {
try {
Class cls = classLoader.loadClass(s);
//获取类中的所有的方法
if(cls.isAnnotationPresent(Table.class)){
Table annotation = (Table) cls.getAnnotation(Table.class);
System.out.println(annotation.name().toUpperCase());
}
} catch (ClassNotFoundException e) {
e.printStackTrace();
}
}
}
三个配置类:
@SpringBootApplication -》
@SpringBootConfiguration 标记为Springboot配置类
@EnableAutoConfiguration 实现自动装配
@EnableAutoConfiguration-》
@Import(AutoConfigurationImportSelector.class)
->
AutoConfigurationEntry autoConfigurationEntry = getAutoConfigurationEntry(annotationMetadata);
// 扫描相关的配置类
-> ClassLoader classLoaderToUse = classLoader // 加载了依赖包等(环境扫描) bootStrapClassLoader
-> SpringFactoriesLoader // 类SPI机制加载
-> String factoryTypeName = factoryType.getName();
-> SpringFactoriesLoader // 加载Bean工厂
该方法,获得了Springboot里面的自动配置类
protected List<String> getCandidateConfigurations(AnnotationMetadata metadata, AnnotationAttributes attributes) {
List<String> configurations = SpringFactoriesLoader.loadFactoryNames(getSpringFactoriesLoaderFactoryClass(),
getBeanClassLoader());
Assert.notEmpty(configurations, "No auto configuration classes found in META-INF/spring.factories. If you "
+ "are using a custom packaging, make sure that file is correct.");
return configurations;
}
configurations = removeDuplicates(configurations); // 删除某些类
fireAutoConfigurationImportEvents(configurations, exclusions); // 返回所有符合要求的类,准备装配成bean
if (this.reader == null) {
this.reader = new ConfigurationClassBeanDefinitionReader(registry, this.sourceExtractor, this.resourceLoader, this.environment, this.importBeanNameGenerator, parser.getImportRegistry());
} // 调用阅读器(开始生成beanDefinition)
this.reader.loadBeanDefinitions(configClasses); // 加载beanDefinition - 设置BeanName
外部式Tomcat
Tomcat作用?
Tomcat本身是一个支持Servlet规范的容器
外部式tomcat:通过扫描server.xml实现Tomcat容器的创建,主:选择Servlet
嵌入式tomcat(Springboot):通过ApplicationContext加载Tomcat容器,同时将DispatcherServlet填入Tomcat中,从:由SpringIOC容器去取舍
Tomcat的内部结构?
总结构:

子结构:

Connector就是使用ProtocolHandler来处理请求的,不同的ProtocolHandler代表不同的连接类型,比如:Http11Protocol使用的是普通Socket来连接的,Http11NioProtocol使用的是NioSocket来连接的。
其中ProtocolHandler由包含了三个部件:Endpoint、Processor、Adapter。
(1)Endpoint用来处理底层Socket的网络连接,Processor用于将Endpoint接收到的Socket封装成Request,Adapter用于将Request交给Container进行具体的处理。
(2)Endpoint由于是处理底层的Socket网络连接,因此Endpoint是用来实现TCP/IP协议的,而Processor用来实现HTTP协议的,Adapter将请求适配到Servlet容器进行具体的处理。
(3)Endpoint的抽象实现AbstractEndpoint里面定义的Acceptor和AsyncTimeout两个内部类和一个Handler接口。Acceptor用于监听请求,AsyncTimeout用于检查异步Request的超时,Handler用于处理接收到的Socket,在内部调用Processor进行处理。

4个子容器的作用分别是:
(1)Engine:引擎,用来管理多个站点,一个Service最多只能有一个Engine;(StandardEngine)
(2)Host:代表一个站点,也可以叫虚拟主机,通过配置Host就可以添加站点;(StandardHost)
(3)Context:代表一个应用程序,对应着平时开发的一套程序,或者一个WEB-INF目录以及下面的web.xml文件;(StandardContext)
(4)Wrapper:每一Wrapper封装着一个Servlet;(StandardWrapper)
目录对照

Tomcat的创建运行时序
Tomcat调用main方法创建Catalina对象
Catalina.startup.Bootstrap(Main) 启动脚本从这里开始
Bootstrap bootstrap = new Bootstrap()
--> catalinaHomeFile 扫描所有关于tomcat的文件夹
commonLoader = createClassLoader("common", null);
catalinaLoader = createClassLoader("server", commonLoader);
sharedLoader = createClassLoader("shared", commonLoader);
// 打破了双亲委派
SecurityClassLoad.securityClassLoad(catalinaLoader);
paramValues[0] = sharedLoader;
Method method = startupInstance.getClass().getMethod(methodName, paramTypes);
method.invoke(startupInstance, paramValues);
catalinaLoader(本身是一个UrlClassLoader) catalinaLoader会被设置为Tomcat主线程的线程上下文类加载器,并且使用catalinaLoader加载Tomcat容器自身容器下的class
- ClassLoader:Java提供的类加载器抽象类,用户自定义的类加载器需要继承实现;
- commonLoader:Tomcat最基本的类加载器,加载路径中的class可以被Tomcat容器本身以及各个Webapp访问;
- catalinaLoader:Tomcat容器私有的类加载器,加载路径中的class对于Webapp不可见;
- sharedLoader:各个Webapp共享的类加载器,加载路径中的class对于所有Webapp可见,但是对于Tomcat容器不可见;
- WebappClassLoader:各个Webapp私有的类加载器,加载路径中的class只对当前Webapp可见。
CataLina是一个关键的类,包含核心信息(初始化的时候首先创建)-》StartUpInstance
Class<?> startupClass = catalinaLoader.loadClass("org.apache.catalina.startup.Catalina");
Object startupInstance = startupClass.getConstructor().newInstance();
将核心类放入Catalina中的CatalinaDaemon属性中
再将新建好的Catalina放入daemon中
进入Catalina的时序周期
判断是否进入start阶段
Daemon是守护线程(等待用户线程全部关闭以后,守护线程才会关闭)
daemon.load(args)
Digester解释
aprocesses an XML input stream by matching a
* * series of element nesting patterns to execute Rules that have been added
* * prior to the start of parsing. This package was inspired by the
* * <code>XmlMapper</code> class tht was part of Tomcat 3.0 and 3.1,
* but is organized somewhat differently.
Create and configure the Digester we will be using for startup.
* @return the main digester to parse <b>server.xml</b>
调用Digester去解析server.xml(创建StandardContext)
在Digester中添加一堆的Map(解析规则)
解析server.xml的内容
digester.push(this);
digester.parse(inputSource);
getServer().setCatalina(this);
getServer().setCatalinaHome(Bootstrap.getCatalinaHomeFile());
getServer().setCatalinaBase(Bootstrap.getCatalinaBaseFile());
getServer().init();
init方法(均基于LifeCycleBase),
(都在调用 initInternal)
初始化(StandardServer)
开始初始化service(StandardService)
然后初始化connect(同时创建Endpoint,开启NIO通信端点,创建接受、轮询线程(接受线程,也就是接受请求的监听线程) this.init初始 endpoint(通讯接口 - 最后通过JNI))
接着初始化CoyoteAdapter和初始化 protocolHandler
(递归创建,最后一个,也是最核心的一个Endpoint创建完,再往前传 - 我觉得是责任链模式)
Endpoint that provides low-level network I/O - must be matched to the
* ProtocolHandler implementation (ProtocolHandler using NIO, requires NIO
* Endpoint etc.).

创建完成,开始启动tomcat
daemon.start();
startInternal();
globalNamingResources.start(); // JNDI相关
service.start(); // 启动相关的服务
Tomcat的运行时序
调用WrappingRunnable中的run方法
socketwrapper(封装socket)
coyote是tomcat的Connector框架的名字,简单说就是coyote来处理底层的socket,并将http请求、响应等字节流层面的东西,包装成Request和Response两个类(这两个类是tomcat定义的,而非servlet中的ServletRequest和ServletResponse),供容器使用;同时,为了能让我们编写的servlet能够得到ServletRequest,tomcat使用了facade模式,将比较底层、低级的Request包装成为ServletRequest(这一过程通常发生在Wrapper容器一级),这也是为很多人津津乐道的tomcat对设计模式的一个巧妙的运用,具体过程将会在以后讨论。
所以,coyote本质上是为tomcat的容器提供了对底层socket连接数据的封装,以Request类的形式,让容器能够访问到底层的数据。
而关于连接池、线程池等直接和socket打交道的事情,tomcat交给了org.apache.tomcat.util.net包的类去完成,
StandardWrapper:
StandardWrapper对象的主要任务就是载入他所代表的servlet类,并进行实例化。StandardWrapper并不调用servlet的service方法,而是再基础阀中完成调用。StandardWrapperValve对象通过allocate方法获取servlet实例。
当Tomcat NioEndpoint中的poller线程监测到一个待处理的socket NIO事件时,它会将该事件委托给SocketProcessor在一个线程池或者当前线程完成相应的处理逻辑。


Java NIO : 同步非阻塞,服务器实现模式为一个请求一个线程,即客户端发送的连接请求都会注册到多路复用器上,多路复用器轮询到连接有I/O请求时才启动一个线程进行处理。


tomcat下utils.NioEndpoint生产了线程,当然也会有启动监听线程,所以如果有连接请求,会注册到多路复用器,然后轮询器产生线程->SocketProcessorBase(run,线程类)->(应该有唤醒过线程池-去执行责任链)NioEndpoint(doRun) 【底层socket,NIO提高了IO性能(非阻塞IO)】 ->ProtocolHandler(process) 协议处理器->Http11Processor(getAdapter().service(request, response))->CoyoteAdapter【Coyote - 转换成Http】->StandardEngineValve(Engine.invoke)【调用Engine最后打到Wrapper去处理Servlet】->CoyoteAdapter->Http11Processor(endRequest())->socket.getPoller().cancelledKey(key);
嵌入式Tomcat分析
关于传统的springmvc和现代的springboot应用组件之间的对应关系:
1,springServletContainerInitializer对应于TomcatStarter
2,webApplicationInitializer对应于ServletContextInitializer

简易Tomcat启动器
核心机制就是把Tomcat的核心类搬迁过来,使用SpringBoot自动配置类以注解形式构建一个web.xml和webapps目录,将Tomcat的配置等信息以及初始化流程交由SpringBeanFactory管理,
SPI机制
创建一个接口 (PTA)
public interface PTA {
public void say();
}
public class GetA implements PTA{
@Override
public void say() {
System.out.println("A");
}
}
public class GetB implements PTA{
@Override
public void say() {
System.out.println("B");
}
}
在Resource下创建META-INF.services
com.wang.PTA
com.wang.GetA
com.wang.GetB
然后在主类中调用:
@SpringBootApplication
public class SpringsourceanalyzeApplication {
public static void main(String[] args) {
SpringApplication.run(SpringsourceanalyzeApplication.class, args);
ServiceLoader<PTA> load = ServiceLoader.load(PTA.class);
load.forEach(item->item.say());
}
}
原本的Tomcat需要扫描web.xml去生成Tomcat容器,但现在可以利用SPI机制,去利用ServletContainerInitializer接口类去实现,然后生成该有的内容(例如DispatcherServlet)
嵌入原理(流程分析)
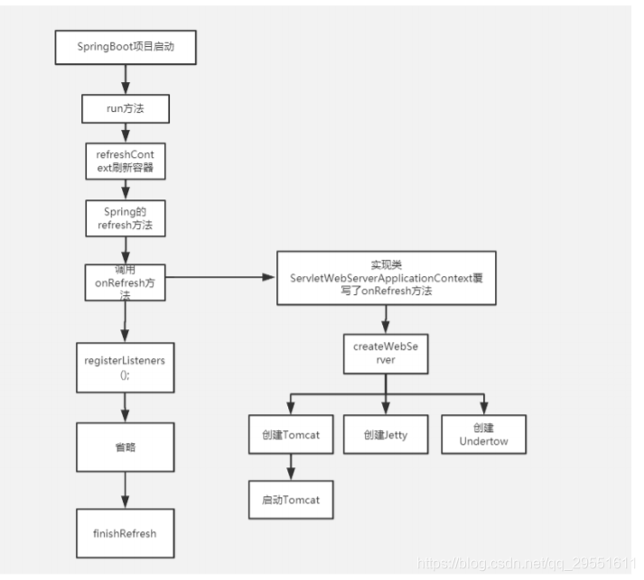
Application.run方法中,当执行到RefreshContext时,(自动配置类中,对Tomcat,Jetty,Undertow有所判断)装填bean(实例化bean - 当中就会有Web的实例化invokeBeanFactoryPostProcessors(beanFactory),Beandefinition之后的内容),并初始化Tomcat容器(onRefresh->createWebServer->(在此处,调用getBean -> doGetBean -> getSingleton -> getObject -> newInstance -> init方法(Bean的实例化和初始化))->getWebServer(Tomcat tomcat = new Tomcat() -> 装填必要的Connect,LifecycleListener,Engine,Host,Service))
@Import({
ServletWebServerFactoryAutoConfiguration.BeanPostProcessorsRegistrar.class,
ServletWebServerFactoryConfiguration.EmbeddedTomcat.class,
ServletWebServerFactoryConfiguration.EmbeddedJetty.class,
ServletWebServerFactoryConfiguration.EmbeddedUndertow.class })
public class ServletWebServerFactoryAutoConfiguration {
SpringMVC分析
1.SpringMVC本身也是一个Servlet,如果不是,也就加载不在Tomcat容器里了(Tomcat只支持Servlet)— 由Context进行管理(将Servlet封装成Wrapper对象)— Tomcat里面的context是standcontext(扫描web.xml生成wrapper),
SPI机制干了什么??
2.WEB容器扫描WEB-INF下的文件,并注册到Web容器中(舍弃了Web.xml)
想要在无web.xml文件的情况下使用springMVC,只需要提供一个org.springframework.web.WebApplicationInitializer(SpringServletContainerInitializer)的实现类,然后在其onStartup方法中注册web容器相关组件就可以了
所有的流程都是基于ServletContext中,那么直接将内容注到ServletContext里面呢?
[Springboot启动时,将Tomcat顺带启动,按照自动配置类,将Tomcat核心组件生成,并且将DispatcherServlet生成,启动轮询器,准备接收核心线程,当Socket请求来的时候,轮询器唤醒对应的Servlet(SpringMVC-dispatcherServlet)《-(StandardWrapper唤起init),doService等方法(重写方法) ]
所以在ServletWebServerApplicationContext(此处的ServletContext是ApplicationContext,在StandAndContext中调用getServletContext()创建而成)中:
private void selfInitialize(ServletContext servletContext) throws ServletException {
prepareWebApplicationContext(servletContext);
registerApplicationScope(servletContext);
WebApplicationContextUtils.registerEnvironmentBeans(getBeanFactory(), servletContext);
for (ServletContextInitializer beans : getServletContextInitializerBeans()) {
beans.onStartup(servletContext);
}
}
剩下的启动流程都交给Spring web包下的TomcatStarter调用直到创建SpringMVC

工作流程
HanderMapping — @RequestMapping 返回的是( HandlerExecutionChain )
Tomcat将地址解析权全部交给SpringMVC(DispatcherServlet),而不是原生的DefaultServlet

初始化流程
万物皆有生命周期
通过生命周期就可以了解到他的初始化流程

org.springframework.web.SpringServletContainerInitializer
// 该类设计的目的是让开发人员基于编码的方式来支持servlet容器,看到@HandlesTypes(WebApplicationInitializer.class),代表该类设置web容器在回调时,将classpath下的WebApplicationInitializer的实现类作为参数传递到方法onStartup的参数webAppInitializerClasses
// 中,这种是和web.xml对立的方式(也可能和web.xml方式混合使用)
// 操作机制:当支持servlet3的web容器启动的时候,会通过jar servicec API(ServiceLoader.load(xxx))从classpath下的spring-web.jar包中读取META-INF/services/javax.servlet.ServletContainerInitializer文件,在该文件中配置的实现类正是该类,
// 然后就会调用该类的onStartup方法,并将classpath下WebApplicationInitializer的实现类作为参数传递到webAppInitializerClasses参数中
@HandlesTypes(WebApplicationInitializer.class)
public class SpringServletContainerInitializer implements ServletContainerInitializer {
// 参数webAppInitializerClasses:classpath下WebApplicationInitializer的实现类
// 参数servletContext:web容器servlet上下文对象
@Override
public void onStartup(@Nullable Set<Class<?>> webAppInitializerClasses, ServletContext servletContext)
throws ServletException {
List<WebApplicationInitializer> initializers = new LinkedList<>();
// web容器传进来的webAppInitializerClasses不为空
if (webAppInitializerClasses != null) {
for (Class<?> waiClass : webAppInitializerClasses) {
// 因为一些web容器会将@HandlesTypes指定的类型外的一些类传进来,所以再进一步做个判断,可以说是因为web容器的bug而不得不写的代码
if (!waiClass.isInterface() && !Modifier.isAbstract(waiClass.getModifiers()) &&
WebApplicationInitializer.class.isAssignableFrom(waiClass)) {
try {
// 添加到initializers集合中
initializers.add((WebApplicationInitializer)
ReflectionUtils.accessibleConstructor(waiClass).newInstance());
}
catch (Throwable ex) {
throw new ServletException("Failed to instantiate WebApplicationInitializer class", ex);
}
}
}
}
// initializers为空,即在classpath下没有WebApplicationInitializer的子类,简单的给出日志提示,并return
if (initializers.isEmpty()) {
servletContext.log("No Spring WebApplicationInitializer types detected on classpath");
return;
}
// 日志记录在classpath下发现了多少个WebApplicationInitializer的子类
servletContext.log(initializers.size() + " Spring WebApplicationInitializers detected on classpath");
// 排序
AnnotationAwareOrderComparator.sort(initializers);
// 循环调用onoStartup方法,注册web组件到ServletContext中
for (WebApplicationInitializer initializer : initializers) {
initializer.onStartup(servletContext);
}
}
}
@SpringBootApplication注解,提供了自动装配注解和扫描注解,扫描该类同级的类和包(以及包下的类)
将所有关于@Controller的和@RequestMapping交付给DispatcherController处理
初始化Spring容器 -》初始化SpringMVC容器(父子关系)->创建Tomcat的时候,会扫描Web.xml,也就是初始化SpringMVC -》初始DispatcherServlet(init)->createWebApplicationContext ->设置上下文,配置文件,命名,初始化九大内置对象->Spring容器执行OnRefresh -> 执行DispatcherServletOnFresh方法初始化
由tomcat在启动时根据SPI机制的ServiceLoader#load方法拿到所有JavaEE接口(ServletContainerInitializer)注册的实现类。
Spring对该接口的实现类是SpringServletContainerInitializer,其类上标注了@HandlesTypes({WebApplicationInitializer.class})。
tomcat从classpath下找到所有的WebApplicationInitializer实现类,将所有的实现类传入SpringServletContainerInitializer#onStartup方法的第一个参数,调用方法。
回到SpringServletContainerInitializer#onStartup方法中的逻辑,将所有的WebApplicationInitializer实现类的onStartup方法一一调用。
WebApplicationInitializer的实现类之一是AbstractDispatcherServletInitializer,会创建spring容器、配置web.xml、注册过滤器。
Mybatis源码分析
大概的逻辑:
1.创建SessionFactory
扫描mybatis.xml将所有的信息利用XML解析器装进Configuration
2.SessionFactory创建Session对象
将执行器等配置初始化为一个对象中
3.获取Mapper
4.反射调用执行器 - 将Mapper生成statement对象之后进入底层JDBC流程 然后做ResultMap解析返回ObjectList
https://blog.csdn.net/WinnerBear/article/details/123725218?ops_request_misc=&request_id=&biz_id=102&utm_term=Mybatis%E6%BA%90%E7%A0%81&utm_medium=distribute.pc_search_result.none-task-blog-2allsobaiduweb~default-3-123725218.142v32pc_rank_34,185v2control&spm=1018.2226.3001.4187

OpenSessionFactory(创建连接工厂)- 初始化
进入XMLConfigBuilder----》this(new XPathParser(inputStream, true, props, new XMLMapperEntityResolver()), environment, props); -> this.document = this.createDocument(new InputSource(inputStream)) -> builder.parse(inputSource) -> domParser.parse(is) -> parseConfiguration(parser.evalNode(“/configuration”)) -> parseConfiguration(XNode root)
创建一个Document对象,然后解析Document结点,生成Configuration对象,存储Map等 (默认开启一级缓存)- 数据不一致问题就此产生
propertiesElement(root.evalNode("properties"));
Properties settings = settingsAsProperties(root.evalNode("settings"));
loadCustomVfs(settings);
loadCustomLogImpl(settings);
typeAliasesElement(root.evalNode("typeAliases"));
pluginElement(root.evalNode("plugins"));
objectFactoryElement(root.evalNode("objectFactory"));
objectWrapperFactoryElement(root.evalNode("objectWrapperFactory"));
reflectorFactoryElement(root.evalNode("reflectorFactory"));
settingsElement(settings);
// read it after objectFactory and objectWrapperFactory issue #631
environmentsElement(root.evalNode("environments"));
databaseIdProviderElement(root.evalNode("databaseIdProvider"));
typeHandlerElement(root.evalNode("typeHandlers"));
mapperElement(root.evalNode("mappers"));
扫描相关的mapper:
private void mapperElement(XNode parent) throws Exception {
if (parent != null) {
for (XNode child : parent.getChildren()) {
if ("package".equals(child.getName())) {
String mapperPackage = child.getStringAttribute("name");
// 先扫包名,再扫描资源,再扫描url,再扫描class
configuration.addMappers(mapperPackage);
} else {
String resource = child.getStringAttribute("resource");
String url = child.getStringAttribute("url");
String mapperClass = child.getStringAttribute("class");
if (resource != null && url == null && mapperClass == null) {
ErrorContext.instance().resource(resource);
try(InputStream inputStream = Resources.getResourceAsStream(resource)) {
XMLMapperBuilder mapperParser = new XMLMapperBuilder(inputStream, configuration, resource, configuration.getSqlFragments());
mapperParser.parse();
}
} else if (resource == null && url != null && mapperClass == null) {
ErrorContext.instance().resource(url);
try(InputStream inputStream = Resources.getUrlAsStream(url)){
XMLMapperBuilder mapperParser = new XMLMapperBuilder(inputStream, configuration, url, configuration.getSqlFragments());
mapperParser.parse();
}
} else if (resource == null && url == null && mapperClass != null) {
Class<?> mapperInterface = Resources.classForName(mapperClass);
configuration.addMapper(mapperInterface);
} else {
throw new BuilderException("A mapper element may only specify a url, resource or class, but not more than one.");
}
}
}
}
}
Factory生成Session
final Environment environment = configuration.getEnvironment();
final TransactionFactory transactionFactory = getTransactionFactoryFromEnvironment(environment);
tx = transactionFactory.newTransaction(environment.getDataSource(), level, autoCommit);
final Executor executor = configuration.newExecutor(tx, execType); // 执行器 (默认为简单执行器,还有可重复执行器和批处理器)
return new DefaultSqlSession(configuration, executor, autoCommit);
调用:
method.invoke(this, args);
return mapperMethod.execute(sqlSession, args);
switch (command.getType()) {
case INSERT: {
Object param = method.convertArgsToSqlCommandParam(args);
result = rowCountResult(sqlSession.insert(command.getName(), param));
break;
}
case UPDATE: {
Object param = method.convertArgsToSqlCommandParam(args);
result = rowCountResult(sqlSession.update(command.getName(), param));
break;
}
case DELETE: {
Object param = method.convertArgsToSqlCommandParam(args);
result = rowCountResult(sqlSession.delete(command.getName(), param));
break;
}
case SELECT:
if (method.returnsVoid() && method.hasResultHandler()) {
executeWithResultHandler(sqlSession, args);
result = null;
} else if (method.returnsMany()) {
result = executeForMany(sqlSession, args);
} else if (method.returnsMap()) {
result = executeForMap(sqlSession, args);
} else if (method.returnsCursor()) {
result = executeForCursor(sqlSession, args);
} else {
Object param = method.convertArgsToSqlCommandParam(args);
result = sqlSession.selectOne(command.getName(), param);
if (method.returnsOptional()
&& (result == null || !method.getReturnType().equals(result.getClass()))) {
result = Optional.ofNullable(result);
}
}
break;
case FLUSH:
result = sqlSession.flushStatements();
break;
default:
throw new BindingException("Unknown execution method for: " + command.getName());
}
private <E> List<E> selectList(String statement, Object parameter, RowBounds rowBounds, ResultHandler handler) {
try {
MappedStatement ms = configuration.getMappedStatement(statement);
return executor.query(ms, wrapCollection(parameter), rowBounds, handler);
} catch (Exception e) {
throw ExceptionFactory.wrapException("Error querying database. Cause: " + e, e);
} finally {
ErrorContext.instance().reset();
}
}
public <E> List<E> query(MappedStatement ms, Object parameterObject, RowBounds rowBounds, ResultHandler resultHandler) throws SQLException {
BoundSql boundSql = ms.getBoundSql(parameterObject);
CacheKey key = createCacheKey(ms, parameterObject, rowBounds, boundSql); // 创建缓存Key,下次查询的时候就会从缓存中拿了
return query(ms, parameterObject, rowBounds, resultHandler, key, boundSql);
}
BoundSql boundSql = sqlSource.getBoundSql(parameterObject);
List<ParameterMapping> parameterMappings = boundSql.getParameterMappings();
if (parameterMappings == null || parameterMappings.isEmpty()) {
boundSql = new BoundSql(configuration, boundSql.getSql(), parameterMap.getParameterMappings(), parameterObject);
}
// check for nested result maps in parameter mappings (issue #30)
for (ParameterMapping pm : boundSql.getParameterMappings()) {
String rmId = pm.getResultMapId();
if (rmId != null) {
ResultMap rm = configuration.getResultMap(rmId);
if (rm != null) {
hasNestedResultMaps |= rm.hasNestedResultMaps();
}
}
}
return boundSql;
}
@Override
public <E> List<E> query(MappedStatement ms, Object parameterObject, RowBounds rowBounds, ResultHandler resultHandler, CacheKey key, BoundSql boundSql)
throws SQLException {
Cache cache = ms.getCache();
if (cache != null) {
flushCacheIfRequired(ms);
if (ms.isUseCache() && resultHandler == null) {
ensureNoOutParams(ms, boundSql);
@SuppressWarnings("unchecked")
List<E> list = (List<E>) tcm.getObject(cache, key);
if (list == null) {
list = delegate.query(ms, parameterObject, rowBounds, resultHandler, key, boundSql);
tcm.putObject(cache, key, list); // issue #578 and #116
}
return list;
}
}
return delegate.query(ms, parameterObject, rowBounds, resultHandler, key, boundSql);
}
list = queryFromDatabase(ms, parameter, rowBounds, resultHandler, key, boundSql);
@Override
public <E> List<E> doQuery(MappedStatement ms, Object parameter, RowBounds rowBounds, ResultHandler resultHandler, BoundSql boundSql) throws SQLException {
Statement stmt = null;
try {
Configuration configuration = ms.getConfiguration();
StatementHandler handler = configuration.newStatementHandler(wrapper, ms, parameter, rowBounds, resultHandler, boundSql);
stmt = prepareStatement(handler, ms.getStatementLog());
return handler.query(stmt, resultHandler);
} finally {
closeStatement(stmt);
}
}
Java基础
注解
1.Annotation是从JDK5.0开始引入的新技术
2.Annotation的作用 :
(1)不是程序本身,可以对程序作出解释(这一点和注释(comment)没什么区别)
(2)可以被其他程序(比如:编译器等)读取
3.Annotation的格式:
注解是以"@注释名"在代码中存在的,还可以添加一-些参数值,例如:@SuppressWarnings(value=“unchecked”)
4.Annotation在哪里使用?
可以附加在package , class , method , field 等上面,相当于给他们添加了额外的辅助信息,我们可以通过反射机制编程实现对这些元数据的访问
Spring完美的使用了注解开发
@Target({
ElementType.FIELD, ElementType.TYPE})
@Retention(RetentionPolicy.RUNTIME)
@Documented
public @interface Hello {
String info();
}
@Hello(info = "A")
public class TestA {
}
Class<?> aClass = Class.forName("com.wang.TestA");
Hello annotation = aClass.getAnnotation(Hello.class);
System.out.println(annotation.info());
边栏推荐
- It's time to upgrade your JUnit, junit5 super detailed actual combat
- Prospect of distributed database technology
- Is it true that double non undergraduate students cannot enter the big factory? Ali technology four sides + cross face +hr face, successfully got the offer!!
- Andorid Studio 制作欢乐写数字(Timer启动+帧动画)
- Unp learning notes - Chapter 2 transport layer
- Chromium Threading and Task
- Is polardb for PostgreSQL completely open source?
- 曾经,我对着AI客服喷了两分钟,它只回复了我的第一句话
- 二叉树上的相等子树
- Clustered index and non clustered index
猜你喜欢

win11虚拟机里面mysql的ibd文件在哪里

探索智能驾驶区间测速NTP时钟同步(PTP时间同步)

std::unique_ The use of PTR as a formal parameter

腾讯T4架构师带你“一窥”大型网站架构的主要技术挑战和解决方案

Devkit mpc5744p configuring RTOS

Offstage in shutter

C# 使用ToolTip控件实现气泡提示

Layout meta universe social networking, and the digital economy will usher in new opportunities for development

LeetCode刷题

unity工程统一管理Pico和oculus项目
随机推荐
bitmap签到
Is polardb for PostgreSQL underlying PostgreSQL?
探索智能驾驶区间测速NTP时钟同步(PTP时间同步)
Tencent T4 architects give you a "glimpse" of the main technical challenges and solutions of large website architecture
Devkit mpc5744p configuring RTOS
The difference between B tree and b+ tree
torch. nn. Use of ctcloss()
Want to be an elite developer? Please force yourself to form these 10 habits
Change Buffer介绍
Mise en œuvre du modèle proxy actif zabbix
DEVKIT-mpc5744p配置rtos
Utonmos: how social metauniverse constructs digital world
Polardb for PostgreSQL is based on shared storage, multi computing and single storage
A concise course for designers of soft exam system architecture | enterprise informatization and e-commerce
[development tutorial 17] AI voice face recognition (Conference recorder / face punch) -ai face registration, authentication and recognition
朱松纯团队最新研究:机器人可与人类“推心置腹”!还说下一步要造“AI大白”...
Between the virtual and the real 03 | with these technologies, you are the "magic pen Ma Liang" that makes digital people live
win11虚拟机里面mysql的ibd文件在哪里
腾讯T4架构师带你“一窥”大型网站架构的主要技术挑战和解决方案
LNMP architecture PHP installation